An
Overview on the Construction of North American Regional Supply-Use and
Input-Output Tables and their Applications in Policy Analysis
Statistics Canada
Anthony Peluso
U.S. Bureau of
Economic Analysis
Gabriel Medeiros
Jeffrey Young
U.S. International
Trade Commission
Ross J. Hallren
Lin Jones
Richard Nugent
Heather Wickramarachi
ECONOMICS WORKING PAPER SERIES
Working
Paper 2017-12-A
U.S. INTERNATIONAL TRADE COMMISSION
500 E Street SW
Washington, DC 20436
December 2017
Office of Economics working papers are the result of ongoing
professional research of USITC Staff and are solely meant to represent
the opinions and professional
research of individual
authors. These papers are
not
meant to represent
in any way the views of the U.S. International Trade Commission or any of its individual Commissioners. Working
papers are circulated to promote
the active exchange
of ideas between USITC Staff
and recognized experts outside the USITC and to
promote professional development of Office
Staff by encouraging outside professional
critique of staff research.
An Overview on the
Construction of North American Regional Supply-Use and Input-Output Tables and
their Applications in Policy Analysis
Ross J. Hallren, Lin Jones,
Gabriel Madeiros, Richard Nugent, Anthony Peluso, Heather Wickramarachi, and Jeffrey
Young
Office of Economics Working
Paper 2017-12-A
December 2017
ABSTRACT
In
section I, we introduce the trilateral and multiyear cooperative venture
between Canada, Mexico, and the United States on constructing this North
American Trade-in-Value Added (NA-TiVA) database, and the complementarities
between this NA-TiVA project and similar APEC TiVA and OECD TiVA work. In
section II, we introduce the conceptual methodology, data requirements, as well
as technical issues for constructing regional supply-use and intercountry
input-output tables. In section III, we discuss the ongoing trade statistics
reconciliation work under the NA TiVA project. In section IV, we further
describe in detail the features and architecture of a regional North American
supply-use table (NASUT) and a regional North American inter-country
input-output table (NAIOT). In section V, we highlight the immediate and future
policy applications of the project’s output, a (NA-TiVA) database, and the
kinds of research questions that will be answerable because of this new
database. This white paper is the first in a series on the subject.
Lin
Jones
Office
of Economics, Country and Regional Division
Heather
Wickramarachi
Office
of Economics, Country and Regional Division
Heather.Wickramarachi@usitc.gov
Section I
Introduction
Ross
Hallren, Lin Jones, Richard Nugent, Heather Wickramarachi
Trade-in-Value Added (TiVA)
is a statistical approach used to measure the interconnectivity and marginal
contribution in production of participating economies in global value chains
(GVCs) (Degain and Maurer, 2015). The advantage of TiVA over traditional trade
statistics is that TiVA measures trade flows consistent with internationally,
vertically integrated global production networks, often called GVCs. TiVA statistics allow us to better
analyze three aspects of international trade: measuring the contribution of
domestic versus foreign intermediates in the exports, tracing production across
countries to their final destination, and finally quantifying how individual
industries contribute to producing exports (Lewis, 2013).
TiVA
statistics allow us to map and quantify the interdependencies between
industries and economies, and help us develop better estimates of the contribution
from each country in the production processes and, consequently, better measure
the impact from GVC engagement for domestic economies. However, it is necessary
to highlight the underlying compilation methodology of TiVA in order to better
understand the characteristics, scope and interpretation of TiVA. Hence, it is
important to remember that TiVA statistics are estimated statistics that are
derived, in part, from official statistics. TiVA statistics are meant to
complement but not to replace official statistics.
Measuring trade flows in
value added as opposed to gross value of trade flows has become increasingly
important as the influence that GVCs has on international trade continues to
rise. (Johnson, 2014; Ahmad and Ribarsky, 2014). The proliferation of GVCs
means that production has become increasingly fragmented and vertically
integrated across countries (Jones and Kierzkowski, 1988; Hummels, Ishii, and
Yi, 2001; OECD, 2013). At the micro level, this means that many firms in
disparate countries are interconnected. Across international borders, these
firms take part in particular stages of the production process, together
forming a global supply chain. As a result, intermediate inputs may cross
international borders several times before being used to produce final
consumable goods. This matters for several reasons. First, when goods cross
multiple borders multiple times, they are exposed to more trade costs, which
accumulate and compound before the goods are sold for final consumption. Additionally,
traditional gross trade flows are overstated because gross trade flows may
count intermediates multiple times. Relatedly, gross trade flows obscure the marginal
contributions of countries along GVCs. TiVA measures the flows related to the
value that is added at each stage of production by each country and maps from
where value is created, where it is exported, and how it is used, as final
consumption or as an input for future exports. How we understand gains from
trade from trade flows is fundamental, and value-added approaches lead to
better understanding of GVCs and their role in international trade.
There are two ways to
capture TiVA. The first method is a direct approach, which decomposes existing
data on trade statistics. Johnson (2012) introduce a TiVA indicator using
value-added to output ratios from the source country to compute the value-added
associated with the implicit output transfer to each destination. Koopman,
Wang, and Wei (2014) build on the literature in vertical specialization (e.g.
Hummels, Ishii, and Yi 2001) and the literature on TiVA (e.g. Johnson and
Noguera, 2012; Daudin, Rifflart, and Schweisguth, 2011) to implement a complete
decomposition of a country's gross exports by value added components. This work
has evolved into a second, indirect method of capturing TiVA. The indirect
method is employed in the regional North American supply-use table (NASUT) and
the regional North American inter-country input-output table (NAIOT).
Estimating TiVA this way relies on national and international input-output
tables as well as bilateral trade statistics to derive the international intermediate
and final supply-demand matrices. These matrices reveal the origin and use of
goods and services produced and exchanged among the countries and industries
within the table domain. Other major international input-output tables include
the Asian International Input-Output (AIO) Tables published by the Institute of
Developing Economies Japan External Trade Organization (IDE-JETRO), the
Inter-Country Input-Output (ICIO) Tables published by the OECD, the World
Input-Output Tables (WIOT) published by the World Input-Output Database (WIOD)
project, and the Eora Multi-region Input-Output Database (Eora MRIO).
The studies based on the
above two approaches have revealed a trend of rising foreign value-added
content in international trade flows and the resulting implications for trade
policies. Johnson and Noguera (2016) find that value-added exports are falling
relative to gross exports, which means that double-counting is increasingly
more common in trade flows. This is consistent with increased GVC activity.
Hummels, Ishii, and Yi (2001) show that vertical specialization has grown about
30 percent and accounts for about one-third of the growth in trade from about
1970 to 1990.
In recent years, more than
half of global manufacturing imports are intermediate goods and more than 70
percent of global services imports are intermediate services (OECD, 2013). This
is relevant because tariffs (and other trade costs) have a higher impact on the
cost of GVC activity. Each time an intermediate input crosses an international
border as part of the production process, the input incurs trade costs. As
first observed by Yi (2003), trade costs are compounded when intermediate goods
cross borders multiple times to complete the production process. Rouzet and
Miroudot (2013) demonstrate that small tariffs can add up to a significant sum
by the time a finished product reaches its consumers. Other trade costs such as
non-tariff measures also have such accumulative effect on downstream products.
What the literature
indicates the trends in GVCs mean for trade flows, generally, are two-fold.
First, with the growth of GVC activity, gross value of trade flows will
continue to be larger than the value of final goods that cross borders. Second,
trade policy designed with respect to gross trade flows could have the
potential to be overly restrictive or even impose costs indirectly on domestic
production. Trade-in-Value Added thus provides a supplementary, relevant
reference for evaluating the economic effect of trade policies.
In
this paper, we introduce the North American Trade-in-Value Added (NA-TiVA)
project, a trilateral, multiyear initiative that aims to produce a regional
TiVA database that maps the value chains connecting Canada, the United States,
and Mexico. Furthermore, we introduce and discuss the project’s deliverables,
the agencies involved, how the NA-TiVA project complements other ongoing TiVA
initiatives around the world, the technical framework for producing a regional
inter-country input-output table for the NA region, and the value of this work
to resolving open policy questions within international trade.
Currently there are three major ongoing global and regional TiVA
projects that are related to the North America TiVA project. They are the World
Input-Output database (WIOD), OECD-WTO TiVA, and APEC TiVA initiatives.
The World
Input-Output database (WIOD): The official WIOD project ran from May 1, 2009 to
May 1, 2012, as a joint effort of eleven European research institutions. It was
funded by the European Commission. Under the official WIOD project, the
accounting framework and methodologies of constructing the TiVA databases, as
well as the first version of the World Input-Output database were developed.
The database was officially launched in April 2012. Since then, two additional
versions of WIOD databases, namely the 2013 and 2016 Releases, were published.
The 2016 Released database covers 28 EU countries and 15 other major economies
in the world for years 2000-2014 with 56 industries.
The OECD-WTO
TiVA database: The Organization for Economic Cooperate and
Development (OECD) and World
Trade Organization (WTO) undertook a joint initiative on TiVA in 2013. Since
then, two versions of TiVA databases have been released (2013 and 2015
release). The 2015 release of OECD-WTO TiVA database covers 61 countries and 13
regions, with 34 industries, for years 1995, 2000, 2005, 2008-2011.
APEC TiVA
initiative: In 2014, APEC economic leaders endorsed the APEC TiVA database
initiative, a four-year project co-led by China and the United States. Under
this project, an APEC TiVA database would be constructed by the end of 2018,
covering 21 APEC economies.
Each of these
three major global and regional TiVA initiatives include Canada, Mexico, and
the United States. In the light of this, why is there still a need for
constructing the NA TiVA database? What kind of additional value can the NA
TiVA project bring to this global and regional network of TiVA initiatives?
The
NA-TiVA project was motivated by regional statistical developments and continuous
improvements in compiling TiVA databases. The 2003 Mexican input-output table
distinguishes trade flows by domestic producers and production undertaken in Maquiladoras,
a tax-free, tariff-free special processing zone, which allowed the estimates of
separate production coefficients and thus TiVA measures for these two
distinctive zones in Mexico (Koopman, Powers, Wang, and Wei, 2010; De la Cruz,
Koopman, Wang, and Wei, 2011). The government of Canada further highlighted the
importance and relevance of global value chains in the publication of a book
assessing the impact and implication of GVCs (Foreign Affairs and International
Trade Canada, 2011); and as of the 2015 edition of the OECD’s ICIO tables,
Mexico is broken out as Mexico Global Manufacturers and Mexico Non-Global
Manufacturers. This NA TiVA project builds off of these developments.
Constructing
inter-country input-output tables, or so called TiVA databases, requires the
harmonization of national supply-use tables (SUTs) or input-output tables (IOTs)
as well as bilateral trade statistics from different countries. However, the
data produced by countries often vary greatly in the level of detail and differ
in industry and product classifications. Thus, the more countries are included
in a global or regional TiVA project, the higher level of aggregation would be
required for the purpose of harmonization. With only three countries involved,
it is feasible for the NA TiVA database to include more products and sectors
than other global and regional TiVA projects.
Moreover, other
factors, such as all three countries adopt the same industry and product
classifications (e.g. using the North American Industry Classification System
(NAICS)), and produce SUTS at similarly detailed levels, would ensure the
compatibility of data components, and thus lead to better quality of the
resulting NA TiVA database.
Finally, the NA
TiVA project could synthesize the ongoing trilateral trade statistics
reconciliation effort and produce better-quality balanced bilateral trade data
to feed into other global and regional TiVA initiatives. One of the key inputs
for constructing TiVA databases is balanced bilateral trade statistics.
However, countries rarely report symmetric bilateral trade statistics
one country’s reported exports rarely equals its
trading partner’s reported imports, and vice versa. To reconcile such
asymmetries to produce balanced bilateral trade statistics, joint effort by both
trading countries is warranted, including investigating the causes of asymmetries
at detailed product level and making corresponding adjustment mechanically.
However, global and regional TiVA initiatives often have to consider an
incredible number of country pairs, making such an elaborate reconciliation
practice rather infeasible. Thus, global and regional TiVA initiatives often
turn to economic modelling to balance bilateral trade statistics which could be
applied in a systematic way to all countries. Although such approach can be
mathematically sound, the resulting data often require additional scrutiny,
validation, and adjustment, as they do not always reflect the reality accurately.
Canada, Mexico, and the United States have ongoing bilateral trade
reconciliation. This NA TiVA project provides additional motivation and
framework for this effort.
In
October 2014, the representatives from the United States, Canada, and Mexico
met and kicked off the idea of constructing the NA TiVA database at a UN
conference in Mexico. The main objective of this project is to construct the NA
TiVA database by 2021 covering three NA countries with more detailed industry
and firm information, and to improve the quality of TiVA measures for the value
chains in the NA region.
The
NA-TiVA project involves eight government agencies across the three NA
countries: for Canada, Statistics Canada (STATCAN) and Global Affairs Canada;
for Mexico, Instituto
Nacional de Estadística y Geografía (INEGI) and Banco de Mexico; and for the
United States, the Bureau of Economic Analysis (BEA), the U.S. Census Bureau
(CENSUS), the U.S. International Trade Commission (USITC), and the Office of
the U.S. Trade Representative (USTR).
In
addition, because the resulting NA-TiVA database would be eventually integrated
into the OECD-WTO TiVA database to improve the quality of information on the
North American region, participants of the NA-TiVA project regularly meet with
OECD representatives to harmonize TiVA database compilation methodologies,
exchange data to synthesize the effort and ensure consistency across countries,
and discuss best practices. Other international organizations, such as United
Nations Statistics Division (UNSD), and WTO, are often consulted as well for
national account and trade statistics related issues.
Under
the NA-TiVA initiative, three parallel work streams have been established: The
trade in goods and services reconciliation team, which is tasked to produce
balanced bilateral trade statistics for goods and services; the SUT team, whose
goal is to harmonize the national SUTs and compile the regional NASUTs and
NAIOTs; and the White Paper team, the goal of which is to produce documentation
that outlines the conceptual methodology, identifies major technical issues,
describes policy applications of a NA-TiVA initiative, and details project
outputs as well as future work.
Overarching
Conceptual Methodology
and Major
Technical Issues[1]
Lin Jones
This section describes the overarching methodology framework, identifies major technical issues that need to be addressed, and proposes a three-stage flow charts and corresponding steps as the general guideline for constructing the NA TiVA databases.
Underlying
the NA TiVA databases are the NA input-output tables (NAIOTs). There are two
types of NAIOTs that can be constructed,
each
with its own advantages as well as limitations.[2]
Table
II-1. NAIOTs with endogenous Rest of World (RoW)
|
Intermediate Use |
Final Demand |
Output |
|||||||||
|
Canada (c) |
Mexico (m) |
USA (u) |
RoW |
Canada (c) |
Mexico (m) |
USA (u) |
RoW (row) |
|
|||
|
Canada (c) |
IDci,j |
IMc,mi,j |
IMc,ui,j |
IMc,rowi,j |
FDci |
FMc,mi |
FMc,ui |
FMc,rowi |
Oci |
||
|
Mexico (m) |
IMm,ci,j |
IDmi,j |
IMm,u i,j |
IMm,rowi,j |
FMm,ci |
FDmi |
FMm,ui |
FMm,rowi |
Omi |
||
|
USA (u) |
IMu,ci,j |
IMu,mi,j |
IDui,j |
IMu,rowi,j |
FMu,ci |
FMu,mi |
FDui |
FMu,rowi |
Oui |
||
|
RoW (row) |
IMrow,ci,j |
IMrow,mi,j |
IMrow,ui,j |
IDrowi,j |
FMrow,ci |
FMrow,mi |
FMrow,ui |
FDrowi |
Orowi |
||
|
Value-added |
Vcj |
Vmj |
Vuj |
Vrowj |
|
|
|||||
|
Output |
Ocj |
Omj |
Ouj |
Orowj |
Source:
author’s modification from Nadim Ahmad’s “Creating
Global Input-output tables,” 2017 |
||||||
With this approach, RoW would be treated as a single
economy, and its supply use tables (SUTs) and other “national” data would be
estimated. The resulting NASUTs and NAIOTs include the input-output
relationships between RoW and other countries at sector/product level.
Using this type of NAIOTs, trade between RoW and the NA countries is differentiated for intermediate and final uses. As a result, domestic value that initially is embodied in intermediate goods/services exports to RoW but eventually returns home can be captured.
Table
II-2. NAIOTs with exogenous RoW
|
|
Intermediate Use |
Final Demand |
Exports[3] |
Output |
||||
|
Canada (c) |
Mexico (m) |
USA (u) |
Canada (c) |
Mexico (m) |
USA (u) |
ROW (row) |
|
|
|
Canada (c) |
IDci,j |
IMc,mi,j |
IMc,ui,j |
FDci |
FMc,mi |
FMc,ui |
FMc,rowi |
Oci |
|
Mexico (m) |
IMm,ci,j |
IDmi,j |
IMm,u i,,j |
FMm,ci |
FDmi |
FMm,ui |
FMm,rowi |
Omi |
|
USA (u) |
IMu,ci,j |
IMu,mi,j |
IDui,j |
FMu,ci |
FMu,mi |
FDui |
FMu,rowi |
Oui |
|
Imports from ROW |
IMrow,ci,j |
IMrow,mi,j |
IMrow,ui,j |
FMrow,ci |
FMrow,mi |
FMrow,ui |
|
|
|
Value-added |
Vcj |
Vmj |
Vuj |
|
|
|||
|
Output |
Ocj |
Omj |
Ouj |
Source:
author’s modification from Nadim Ahmad’s “Creating
Global Input-output tables,” 2017 |
||||
The
second approach treats RoW as exogenous, and assumes exports to RoW are for
final use only. It does not differentiate exports to RoW between intermediate
and final uses, and it does not require the estimation of input-output
relationships between countries and RoW. However, as a result, domestic value
embodied in intermediate exports to RoW and eventually returned home could not
be separately estimated and captured.
The
second approach may be preferable when a) data for estimating input-output
relationship between countries at a detailed sector/product level are available
and b) examining inter-country production at such detailed level is desirable,
however, c) estimating input-output relationship for RoW at such detailed level
proves to be infeasible, or the accuracy of the estimation could suffer and
thus is undesirable.
One of the major advantages from the NA
TiVA initiative is that all three NA countries use similar classification
systems with high quality statistics, which allow the construction of the NA
TiVA database at more detailed product and industry levels than any other
ongoing global and regional TiVA initiatives. To preserve this advantage
without losing the quality, constructing NAIOTs with exogenous RoW might be the
suitable choice. For more detailed discussion on the NA IOT, please see Section
IV.
Conceptually,
constructing NAIOTs is not complicated. The basic underlying idea is to link
three NA countries’ national supply-use
tables with bilateral trade
statistics through import use
matrices to derive the data required to build inter-industry-country
input-output relations.
To
construct NASUTs and NAIOTs, the following data need to be derived from the
above three datasets:[4]
·
A domestic transactions matrix, IDkij,
showing the value of domestically produced intermediate consumption in basic
prices[5]
for country k used by domestic
industry j of output produced by
domestic industry i.
·
An import transaction matrix, IMki,j, showing the value of imported
intermediate consumption at CIF price for country k, used by domestic industry j
of output produced by foreign industry i
located abroad.
·
A column of domestic final
demand, FDki, showing the value at basic prices of
domestic final consumption (by households, non-profit institutions serving
households, and government) for country k,
as well as fixed capital (including investment and changes in inventories) of
output produced by domestic industry i.
·
A column of imported final
demand[6],
FMki, showing the value at CIF price of
imported final consumption (including by households, non-profit institutions
serving households, and government) for country k, as well as fixed capital (including investment and changes in
inventories) of output produced by foreign industry i located abroad.
Note: for both FDki
and FMki, separate columns for each final demand category
are in principle available.
·
Bilateral trade matrices[7],
in ‘free on board’ (f.o.b) prices, Xs,ri = Ms,ri,
showing the value of exports in FOB price sent by industry i in sourcing country s to receiving country r. Or, in other words, because bilateral
trade data is coherent[8], it
equals to the value of imports by receiving country r from industry i in
sourcing country s.
·
A vector of gross output by
industry, Okj,
at basic prices, and value-added[9], Vkj
, by industry for country k,
where Okj = ∑j IDki,j + FDkj+ Ekj
and Vkj = Okj - ∑i (IDki,j
+ IMki,j).
With the data listed above, to produce
a NAIOT, the additional work needed to be done is to disaggregate IMki,j
and FMki into IMs,ri,j and FMs,ri,
by industry i in sourcing countries s, as follows
IMs,ri,j
= Ms,ri /
(∑world=c,m,u, row Ms,worldi ) * IMri,j (I)
FMs,ri =
Ms,ri /
(∑world=c,m,u, row Ms,worldi ) * FMri (II)
IMs,ri,j: imported
intermediate by industry j in
receiving country r from industry i in sourcing country s;
Ms,ri: total
imports by receiving country r from
industry i in sourcing country s;
∑world=c,m,u,row Ms,worldi:
the world’s total imports from industry i
in sourcing country s;
IMri,j: total
imported intermediate by industry j
in receiving country r from foreign
industry i located abroad;
FMri: total
imported final demand in receiving country
r from foreign industry i located
abroad.
If bilateral trade could be broken down
into end-use categories of intermediates (I), capital goods (K), and goods for
final consumption (C), they can be rewritten as
IMs,ri,j =
IMs,ri /
(∑world=c,m,u,row IMs,worldi ) * IMri,j (III)
FMs,ri =
Ms,ri
IMs,ri (IV)
IMs,ri: total
intermediate imports by receiving country r
from industry i in sourcing country s;
∑world=c,m,u,row IMs,worldi:
the world’s total intermediate imports from industry i in sourcing country s.
Although the underlying conceptual methodology of constructing
NAIOTs is simple, in practice, there are quite a few technical data issues that
need to be addressed.
·
Major
technical issues in harmonizing national input-output accounts
Several data compatibility issues in the three
countries’ national I-O accounts require harmonization before they could be
linked together.
o
Incompatible classification systems
Canada, Mexico, and the
United States jointly developed the North American Industry Classification
System (NAICS) in 1997 to allow for a high level of comparability among the
North American countries. Since then, NAICS has been the basis of these three
countries’ economic and business statistics, including national I-O accounts.
As a result, the compatibility issue in industry classification has been
minimized.
Since 2003, the three
countries also began to work on developing the North American Product
Classification System (NAPCS) as the united classification system for products
produced in the North America. However, the adoption of NAPCS in these three
countries varies. Currently, the United States and Mexico still use a
NAICS-based product classification system by mapping source data into the NAICS
system. The implementations of NAPCS in both countries are a few years away.
Canada, on the other hand, has implemented NAPCS based product classification
system for its 2009
2013 SUTs, but used the Standard
Industrial Classification (SIC) and NAICS based classification systems for SUTs
from previous years.
o
Various industry/product detail levels
and available years
The United States publishes
the 1997-2015 time series SUTs at 71 industry and 72 product levels. Estimates
at more detailed level (389 industries and 387 products) are only available for
the benchmark years, which are compiled every five years in years ending in 2
and 7, corresponding to the occurrence of the U.S. Economic Census. The last
benchmark year data available is 2007; and the next benchmark year data (2012) is
expected to be published in the fall of 2018.
Canada produces annual
benchmark SUTs based on annual surveys. Currently it has SUTS for 1961-2013.
The most recent SUTs (2009-2013) have 230 industries and 490 products. The SUTs
from earlier years (e.g. 1997-2008) have up to 300 industries and 700 products.
Mexico compiles SUTs every
five years in years ending in 3 and 8. Currently, Mexico has SUTs for years
2003, 2008, and 2013. Its 2003 SUTs have 79 industries and products (3 digit at
the NAICS 2002); its 2008 and 2013 SUTs have 262 industries and products (4
digit at the NAICS 2007). (Note: for the purpose of the APEC and NA TiVA
projects, Mexico put additional resources and effort to produce the 2012 SUTs,
which was completed in September of 2017.)
o
Different currency and unit value
The United States reports its
national I-O account data in millions of U.S. dollars. Canada reports its
national I-O account data in thousands of Canadian dollars. Mexico reports its
national I-O account data in millions of Mexican Pesos.
Before any harmonization
between these national I-O account data takes place, to address the above data
compatibility issues, it is necessary to define the standard NA TiVA industry
and product classifications at the most detailed feasible levels, at standard currency,
for all years.
·
Major
technical issues in balancing bilateral trade statistics
Trade statistics are another crucial
input for constructing NAIOTs. However, some inherent issues in trade data
would require additional actions before they could be used. These issues include
reconciling discrepancies in bilateral merchandise trade statistics; estimating
missing bilateral services trade statistics; and aligning balanced external
trade statistics to national account trade data.
o
Reconciling discrepancies in bilateral
merchandise trade statistics
Although the three countries
maintain detailed merchandise trade statistics and they are compatible at the 6
digit Harmonized System (HS) level, one country’s reported import or export
values rarely equal its trading partner’s reported export or import values at
either the aggregate or detailed product level. A number of factors could
contribute to such asymmetries in bilateral merchandise trade statistics,
including valuation differences for exports and imports[10],
re-exports, misclassifications, or under-reporting. Reconciling discrepancies
and balancing bilateral merchandise trade statistics are required before
merchandise trade statistics could be used in the NA TiVA database
construction.[11]
o
Estimating missing bilateral services
trade statistics
Compiling detailed bilateral
services trade statistics is challenging. Internationally, there are
substantial differences across countries in the availability and level of
detail in reported bilateral services trade data. Currently, the United States
publishes services trade statistics with the world, as well as roughly 88
trading partners by country or region. Most of U.S. bilateral services trade
statistics are reported by the Balance of Payment and International Investment
Position Manual (BPM) major categories;[12]
in some cases, more detailed data are available by the extended Balance of
Payments (EBOP) classifications.[13]
In the case of U.S. reported bilateral services trade with Canada and Mexico,
about 9 major BPM6 categories[14]
and 39 sub-categories are available.
Canada publishes services
trade statistics with the world, as well as roughly 80 trading partners by
country or region. In the case of Canada reported bilateral services trade with
the United States and Mexico, three major categories are available (travel,
commercial services, transportation and government services).
The Central Bank of Mexico reports
Mexican services trade statistics with the world for 8 categories: maintenance
and repair services, transport, travel, insurance and pension services, financial
services, charges for the use of intellectual property, telecommunications, and
other services.[15]
In addition, using surveys, the Bank of Mexico reports bilateral travel
services trade with Canada and the United States.
·
Major
technical issues in linking trade statistics with national input-output
accounts
o
Harmonizing product classifications
Products in merchandise trade
statistics are classified by the Harmonized Commodity Description and Coding
Systems, also known as the Harmonized System (HS). Products in services trade
statistics are classified by either the BPM or EBOPS classifications. Products
in national I-O accounts are classified by either NAICS or NAPCS based product
classification systems. Thus, harmonizing these three data sets in product
classification is required before linking them through import use matrices.
o
Align merchandise trade statistics with
national accounts
Merchandise trade statistics
cover goods “which add to or subtract from the stock of materials resources of
a country by entering (imports) or leaving (exports) its economic territory.”
Thus, merchandise trade statistics capture the physical movements of goods
across borders. Most of these
international movements of goods pass through the customs administration of the
exporting and importing countries, and are subject to customs procedures.
Therefore, the main source for merchandise trade statistics is customs records.[16]
Merchandise trade statistics
are usually the main data source for goods trade in national accounts, in
addition to other data sources such as administrative data, and surveys of
traders. However, since national accounts are balance of payment (BoP) based,
which requires the change of economic ownership of goods between residents and
nonresidents, additional adjustment to source data are commonly needed to
account for coverage, timing, valuation, and classification that do not meet
BoP guidelines.[17]
In addition, merchandise
trade statistics and national accounts data are usually compiled by different
statistical agencies. Sometimes two data
sets differ in their geographical coverage. For instance, the U.S. SUTs and
national account data exclude the U.S. territories, such as Puerto Rico and the
U.S. Virgin Island. Yet, U.S. merchandise trade statistics include these two
U.S. territories. Thus, it is necessary to adjust all three countries’ merchandise
trade statistics to be aligned with the U.S. national accounts’ geographical
coverage first, before carrying out any bilateral merchandise trade statistics reconciliation
exercises. For detailed discussions on merchandise trade statistics adjustment,
please see section III.
o
Aligning different price valuations
In
national accounts, data usually are reported in one of the following three
price concepts: the basic price, the producer’s price, and the purchaser’s
price. These price concepts reflect different valuations concerning whether
specific underlying price components, such as taxes and subsidies, and trade
and transport margins, are included.[18]
Merchandise trade statistics are usually reported in either free on board (fob)
or cost, insurance and freight (cif) value. Import use matrices are usually
reported in cif, which is the equivalent of the basic price for imported
products.
Since TiVA calculation seeks
to capture the ultimate input-output economic relationships across multiple
countries, building NAIOTs at the basic price would be the apparent choice,
which would allow us to evaluate the contributions of margin sectors, such as
wholesale and transport, to global value chains, while minimize any distortions
that could arise from tax and subsidy policies of each country imposes.
However, the concept of the basic price at the international setting is
different from the national setting. For instance, cif value is considered as
the equivalent to the basic price for imported goods at the national setting,
but at the international setting, since cif contains international transport
and insurance, as well as the domestic margins and net taxes from the exporting
countries, it can no longer be treated as the basic price. The similar
consideration is extended to fob value as well, as it contains exporting
countries’ domestic margins and net taxes. Thus, to construct ICIO tables at
the basic prices, international transactions require additional price
adjustments. For detailed discussions on price adjustment, please see section
IV.
To address the major technical issues listed above, this section
outlines the general workflow and the underlying methodologies to construct the
NAIOTs. It is based upon the eight-step approach developed by the OECD to
create a coordinated global input-output table, while taking into account the
alignment with the APEC TiVA database methodology. The proposed workflow and
methodologies serve as the general guideline to construct the NASUTs and
NAIOTs, as we should allow flexibility and freedom for revisions during the
implementation. The OECD’s overall conceptual framework is applied to
constructing an ICIO with endogenous RoW. As discussed under “The Overarching
NA-IOT Methodology Framework,” there is an advantage of constructing NAIOTs
with exogenous RoW, and thus is preferred by this NA TiVA project. Therefore, in
our exercises, we only need to derive the input-output relations between the
three NA economies without concerning such relations with RoW.
Stage one: harmonize and
benchmark national SUTs (Figure II-1)
1. Estimate SUTs at purchaser’s price (PP)
if not available; and adjust the 2008 SNA based SUTs to the 1993 SNA based
concept of processing trade and merchanting, if applicable;
2. Harmonize SUTs (PP) to the NA TiVA
industry and product Classifications and benchmark with the national account
data of the corresponding years (exports,
imports, output, value added, final demand, margins, taxes):
i.
Estimate
national account constraints at the NA TiVA standard industry/product level[19];
ii.
Harmonize
SUTs to the NA TiVA industry and product Classifications with national account
constraints;
iii.
If
feasible, evaluate the treatment of re-exports in SUT compilation. In
principal, economies should include re-exports in imports and exports in SUTs;
3. For non-benchmark year SUTs, update them
with the benchmark year national accounts data;
Figure II-1: Harmonize and benchmark
national SUTs at purchaser’s prices

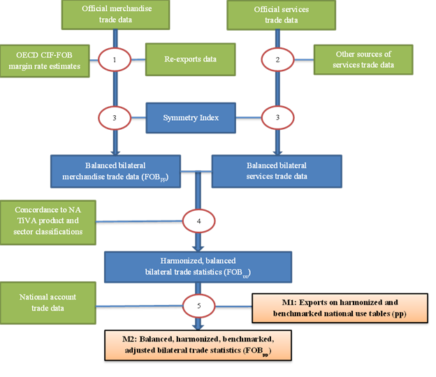
Stage two: prepare and
process trade statistics (Figure II-2)
1. For merchandise trade statistics, convert
import value to the same FOBpp price, harmonize geographical
coverages, and adjust for re-exports if such data are available;
2. Use official services trade data, as well
as other sources of services trade data to estimate missing bilateral services
trade data;
3. Determine the final step to balance bilateral
merchandise and services trade statistics. If applicable, estimate the
Symmetric Indices for each reporting NA economies as exporter and importer
based on the reconciled trade statistics, and use them as the weight to
generate balanced bilateral trade statistics (note: the Symmetric Indices for
merchandise and services trade would be estimated separately);
4. Harmonize balanced trade statistics to
the NA TiVA product classifications; Step 3 and 4 could be completed
simultaneously or separately.
5. If applicable, adjust product exports in
balanced trade statistics to be aligned with product exports in use tables
introducing known adjustments to harmonize with national accounts concepts and
introduce a column reflecting unallocated exports reflecting differences
between SUT exports by product and the equivalent estimates derived from the
alignment steps above. Adjust product
imports of corresponding trading partners’ accordingly and impose these within
the import column - introducing, in turn, an item for unallocated imports.
Note: Step 3, 4 and 5 could be completed
simultaneously or separately, depending on the methodologies and balancing
models used.
Figure II-2: Prepare and process trade
statistics

Stage three: integrate
national SUTs with balanced trade statistics to produce NASUTs and NAIOTs (Figure
II-3)
1. Estimate use tables at “quasi basic
price” (the price excludes domestic margin and taxes but includes import duties
and/or other import specific taxes) and generate margin/net tax matrices for
later use in step 7;
i.
Combined
with other available data, estimate domestic margin and net tax matrices
(excluding import duties and other import specific taxes);
ii.
Return
domestic margins and net taxes embedded in intermediate and final uses to the
corresponding margin sectors and tax rows;
2. Break down use tables into domestic use
tables at basic price and import use tables at CIF ‘special purchaser’s price’ (CIFpp: CIF+ import duties
or other import specific taxes);
i.
Convert
national import data to CIFpp by adding import duties and/or other
import specific taxes;
ii.
Assign
national import with broad end use categories;
iii.
Estimate
import use tables at CIFpp;
iv.
Derive
domestic use tables at basic price;
3. Estimate import use tables at CIF ‘special basic price’ (CIFbp)
and return import related taxes to the corresponding tax rows;
4. Apply CIF-FOB margin rates to estimate
import use tables at FOB purchaser’s price (FOBpp); return
international insurance and freight embedded in CIF price to a separate row in
the import use table;
5. Adjust product imports in import use
tables to be aligned with product imports in harmonized, benchmarked, adjusted,
balanced trade statistics;
6. Apply the shares of trading partners by
product and end use to generate international use tables at FOBpp;
7. Apply corresponding trading partners’
domestic margin and net taxes rate to estimate international use tables at FOB
basic price (FOBbp);
8. Compile NA use tables at basic price with
global trade discrepancy;
9. Eliminate global trade discrepancy to
produce balanced NA use tables;
10. Produce NA supply tables at basic price;
11. Convert NASUTs into symmetric
industry-by-industry NAIOTs at basic prices.
Note: Step 5 and 6 could be carried out separately
or simultaneously, depending on the balancing methodology and model used.
Figure
II-3: Integrate SUTs and trade statistics to construct NAIOTs

Section
III
Reconciliation
of North American Merchandise Trade
Anthony Peluso
This section
attempts to compare “mirror” trade data for goods, where the value of country
A’s imports from country B are compared to the value of country B’s exports to
country A. These data are compiled using customs declarations filed by
importers and exporters. While the transaction values should be the same,
regardless whether they are recorded by the importer or the exporter, this
isn’t the case in practice.
In the case of
goods, the discrepancies in the data reported by the two trading partners arise
for a variety of reasons, the dominant one being re-exports. Re-exports occur
when a country exports to another country goods that are not grown, extracted
or manufactured in the country of the exporter. The U.S. may re-export goods of
Canadian origin to Mexico, for example. As importers and exporters may not have
the same knowledge of the origin of the commodity, or of its ultimate
destination, the trading partners may not necessarily attribute the transaction
to each other, but to a third country instead. Each trading partner’s total
imports or exports will remain unchanged, but the countries of attribution will
change, and consequently so too will bilateral trade.
The section
examines other causes for discrepancies in trade data for goods, particularly
each country’s treatment of data sources, processes and concepts:
·
sources
of data
·
data
validation
·
availability
of country of destination and consignment for exports
·
treatment
of U.S. geography
·
treatment
of freight and insurance
·
release
schedules for revised data
·
revisions
to reported data
·
treatment
of confidential and low-value transactions
·
treatment
of processing services
For each of the
six comparisons of mirror data (three countries, each with imports and
exports), a methodology is presented for data reconciliation. The asymmetries
are concentrated in certain commodities, suggesting commodity-specific
differences in the treatment of transactions between importers and exporters.
It is necessary
to emphasize that the information from the reconciliation of trade data is not
official but complementary that comes through experimental methods to adjust
and reduce the asymmetries. The reconciliation of bilateral asymmetries is one
of the key steps for the TiVA database construction. Therefore, these exercises
must be thought and done in the short and long run. On the one hand, we should
have some outcomes and a general adjustment in the near term. On the other
hand, in the long-term, we have to continually revise and refine the
methodology by considering the changes in the trade patterns. By following
this, we will ensure to have better quality data to fulfill the SUTs and IOTs
regional tables.
This exercise is
part of a broader initiative called North American Trade in Value-Added
(NA-TiVA). The NA-TiVA project will be based on continental supply-use tables,[20]
with each North American country individually represented. To construct these
supply-use tables, it is necessary to capture bilateral trade flows for goods
and services, as well as trade between North American countries and
extra-continental trading partners. At the very least, a geographically
consistent continental supply-use table requires geographically consistent
trade flows, with which to capture each country’s contribution to the value
added of traded goods and services.
This section
reports on the work and conclusions of the reconciliation of North American
trade in goods. It begins with a summary comparison of data on bilateral trade
in goods and a quick review of some of the key concepts that are likely to
explain differences between mirror data. It provides a comparative review of
the three countries’ concepts, data collection processes, compilation
processes, validation processes, and dissemination and revision policies, for
goods. A more detailed examination of the data for goods is presented, with an
attempt at explaining differences. A few goods are examined in greater detail
still before drawing conclusions and making recommendations.
From a customs
perspective (as opposed to balance-of-payments perspective), goods are traded
when they cross from one economic territory (usually a country) into another.
With some exceptions, customs agencies are the sources of these transactions,
as importers and exporters file import and export declarations with customs
agencies.
There are two
parties to an international customs transaction: the exporter, who is selling
the commodity, and the importer, who is buying it. In the customs world, the
two parties are located in different economic territories and file, with their
respective customs agencies, the export and import declarations. Since each
transaction involves a value, a buyer and a seller, it is expected that the
buyer (importer) and the seller (exporter) would report the same values to
their respective customs agencies, and imports and exports as reported by the
respective customs or statistical agencies would be equal.
In the customs
world, the geography of the transaction is attached to the uninterrupted
journey of the commodity.[21]
This journey starts in the country of
origin and ends in the country of import, or of final destination. The country
of consignment, in the case of imports, is the last country to have
ownership of the commodity before that ownership is transferred to the
importer. On the export side, the country of consignment is the first country
to take ownership of the commodity once it leaves the exporting country.
The respective
customs agencies may not necessarily report the same journey. The importing
country as a rule has better information on the origin, as the country of
origin determines the tariff rate that is applied to the commodity and that
will be collected as duty by the importing country’s revenue agency. On the
other hand, it is quite difficult for the exporting country to know a priori
the last country of destination of each export, and therefore the country of
destination is not reported accurately in all the cases. For example, a
Canadian importer would report accurately (as there is closer monitoring of
imports) a commodity as being an import from Mexico if that commodity
originated in Mexico (country of origin) and was then shipped to the U.S.
(country of consignment) before entering Canada. The Mexican exporter, however,
might only be aware of the country of final destination based on its records,
(i.e., the information provided by the main importer), and might report the
importing country (the country of consignment, as opposed to country of final
destination) as the U.S. instead of Canada. In this case, Canada would report
greater imports from Mexico than Mexico reports exports to Canada. However,
Mexico would show greater exports to the U.S. than the U.S. would show as
imports from Mexico. A reconciliation of this data would lead to the same trade
values reported by each of the three countries, though there would be a
reallocation of Mexico’s exports by country of (final) destination in this
case. However, it is not necessarily the exporter’s lack of information
regarding the country of final destination that leads to a misattribution of
the country of import. Another cause for the discrepancy is re-exports.
Goods that are
imported and then subsequently exported without substantial transformation
usually are classified as re-exports.
These are goods that originate in a country other than the exporting country,
with the commodity’s journey being delayed in the exporting country, but
without the commodity being substantially transformed before being sent on as
an export. An example would be goods that are imported into the U.S. from
Mexico in a container, repackaged and then shipped to the final destination in Canada.
Or where goods imported from Canada are put into U.S. storage or into a U.S.
mixing centre, before being exported to Mexico. Indeed, re-exported goods may
spend a good deal of time (even years!) before being sent on, so that the
country from which the good was initially exported would have little idea of
the country of final destination at the time it was reporting its export.
Re-exports can
also originate in the country of destination, where the importing country
attributes the country of origin to itself. An example might be goods that were
originally exported and returned unsold to the original country of export. This
type of trade is identified by the importing country as re-imports and counts towards its total imports.
When reporting
customs export data, statistical agencies countries add up re-exports and domestic exports, i.e., those
originating in the exporting country. Re-exports are different from goods in transit,[22]
which are not subject to duties in the country of transit (i.e., transshipment)
but are simply traversing it uninterrupted. In-transit goods, unlike
re-exports, are not included in the trade numbers.
·
Trans-shipment and in-transit goods
o
More
generally, goods that may not be formally in transit but that are simply
transported through a third country without interruption should be removed from
trade, i.e., not count as exports or imports, according to the UN’s International Merchandise Trade Statistics:
Concepts and Definitions. However, these numbers seem to be included only by the U.S. and Canada customs agencies,
though this may not cause any discrepancies as all three countries are
consistent with each other in their treatment of this type of trade.
o
Since there
are no appreciable tariffs within NAFTA, carriers that might otherwise ship a
good in transit oftentimes will ship normally (filing import and export
documents with the country of trans-shipment) to avoid the administrative
burden and possible delays required to ship in-transit. This overstates
continental trade numbers but does not affect trade balances of the trading
countries.
o
In summary,
the misallocation of the country of final destination may be attributable to
the lack of information regarding the country of final destination, or to the
presence of re-exports. Other errors in classification (the inclusion of trade
that is, in all but name, in transit, or trade that may have been in transit
but for the absence of tariffs) may inflate the trade numbers (both imports and
exports) of the country of transshipment, and lead to the misattribution of
country of import; they have no bearing on trade balances, however.
Table
III-1 shows how re-exports figure in the reconciliation of trade numbers:
country A is reporting its exports to country B, and country B is reporting its
imports from country A, where country A is the country of origin. Line 1 is the
starting point for the calculation of NAFTA country A’s exports to NAFTA
country B. For the purpose of the reconciliation exercise, A’s exports should
be domestic exports only. To arrive at that number, country A’s re-exports
originating in NAFTA country C (line 2) and those originating in non-NAFTA
countries (line 3) should be subtracted. To those numbers should be added
exports from A to B that A is not recording in its trade statistics. That trade
would be re-exports of goods originating in country A but that are being
re-exported by the third NAFTA country (line 4) or being re-exported by a
non-NAFTA country (line 5) to country B. Once all of the calculations have been
performed for lines 1 to 5, the total should be the same, in theory, as line 6.
Table III-1: Accounting
for re-exports in reconciling trade number
|
Line |
Operation |
Trade type and geography |
Source of data within NAFTA |
|
1 |
Initial |
Total exports of NAFTA country A to
NAFTA country B |
Country A’s export data |
|
2 |
Subtract |
A’s re-exports to B of goods
originating in B (re-imports) |
Country A’s export data |
|
3 |
Subtract |
A’s re-exports to B of goods
originating in NAFTA country C |
|
|
4 |
Subtract |
A’s re-exports to B of goods
originating in non-NAFTA countries |
Country A’s export data |
|
5 |
Add |
Country C’s re-exports to B of goods
originating in A, or Country B’s
imports from C of goods originating in A |
Country C’s export data / Country B’s import
data |
|
6 |
Add |
Non-NAFTA country’s re-exports to B of
goods originating in Country A, or Country B’s
imports from non-NAFTA countries of goods originating in A |
Not
available Country B’s
import data |
|
7 |
Final |
B’s imports from country of origin A |
Country B’s import data |
This calculation
is different if country B is reporting its imports from country A where country
A is the country of most recent consignment, i.e., the last country of
ownership before the commodity enters country B. In that case, steps 4 and 5
are omitted.
For lines 5 and
6, country A’s import data is proposed as a substitute for re-export data
provided by country C, or by non-NAFTA countries. This substitution is an
approximation: there is no reason, from a reporting perspective, for re-exports
from country A to country B to be conceptually identical to B’s imports from
country A via third countries.
Returning to the
concept of imports based on country of origin, the importance of each line
depends on whether the NAFTA countries are contiguous or once removed. For
contiguous countries (for example Mexico’s imports from the U.S.), lines 2 and
3 (U.S. re-exports to Mexico of goods originating in Canada, and U.S.
re-exports to Mexico of goods originating in non-NAFTA countries) are more important.
For countries once removed (for example Mexico’s imports from Canada), line 4
(the U.S.’s re-exports to Mexico of goods originating in Canada) is more
important.
The geography of
attribution is the most obvious cause for discrepancies in mirror data, but not
the only one. It and other causes will be taken up in the next section.
Before
proceeding, it should be noted that Canada and the U.S. have in place an
agreement such that one country’s data on imports from the other country are
provided to the other country as that country’s data on exports to the first:
Canada’s imports from the U.S. are provided to the U.S., just as the U.S.
provides its imports from Canada to Canada. This has the effect of eliminating most
of the discrepancies between what importers and exporters report.
We present next
some summary numbers for each of North-bound (Table III-2) and South-bound (
Table III-3), where M represents imports, and X exports and all values
are expressed in U.S. dollars.
The numbers are
raw, not having been subject to the adjustments suggested in table III-1. Nevertheless,
they do admit of some observations. The overall North-bound trade numbers
between Mexico and the U.S. seem to be in broad agreement. Canadian-Mexican
trade, however, is reported very differently by the two countries, though total
values are a small percentage of North-bound trade overall. The numbers
reported by Canada and the U.S., respectively, for their bilateral North-bound
trade, appear quite different. This is all the more surprising since both sets
of data are based on a single source: import documents filed with the Canadian
customs agency. This difference suggests a large presence of U.S. re-exports to
Canada of goods of non-US origin.
The numbers for
South-bound trade suggest similar issues. Again, Canada-Mexico trade is small,
but the discrepancies in each country’s reporting of South-bound trade are
large. Canada-U.S. trade is in broad agreement, pointing to few re-exports from
Canada to the U.S. as an explanation. As was the case of U.S. re-exports to
Canada in North-bound trade, the excess of U.S. exports to Mexico reported by
the U.S. over U.S. imports reported by Mexico suggest sizable U.S. re-exports
to Mexico.
Table III-2: Trade
Numbers for North-Bound Trade, 2014 , in US$ millions
|
|
Value (US$ millions) |
|
Value (US$ millions) |
|
Value (US$ millions) |
Total Trade Value (US$
millions) |
|
MEX X to USA |
318,681 |
MEX X to CAN |
10,714 |
USA X to CAN |
312,371 |
641,767 |
|
USA M from MX |
296,856 |
CAN M from MX |
26,071 |
CAN M from US |
251,814 |
574,741 |
|
Difference |
21,825 |
|
-15,357 |
|
60,557 |
67,026 |
Source: UN Comtrade
Table III-3: Trade
numbers for South-bound trade, 2014, in US$ millions
|
|
Value (US$ millions) |
|
Value (US$ millions) |
|
Value (US$ millions) |
Total Trade Value (US$
millions) |
|
CAN X to USA |
364,959 |
CAN X to MX |
5,111 |
USA X to MEX |
240,247 |
610,318 |
|
USA M from CAN |
354,172 |
MEX M from CAN |
10,045 |
MEX M from USA |
195,858 |
560,074 |
|
Difference |
10,788 |
|
-4,934 |
|
44,390 |
50,243 |
Source: UN Comtrade
This section
takes up some of the reasons, other than re-exports, why there may be
asymmetries between imports and exports as reported by the two trading partners.
For example,
Canada uses non-customs data for some of its trade in energy products (see
Table for more detail), but most of these data are passed on to
the U.S. for the U.S. to use as its imports from Canada, with one exception:
Statistics Canada draws its petroleum export data from Canada’s National Energy
Board, whereas the U.S. gets its data on petroleum imports from Canada from its
own customs data. In addition, Mexico draws on PEMEX for data on crude oil.
Table III-4: Sources of data
|
|
CAN |
MEX |
USA |
|
|
Trade in
hydrocarbons and electricity, both exports and imports, are from surveys All other
imports and exports to the U.S. are based on CAN customs documents All other
exports to the U.S. are based on U.S. customs documents |
The information
source of international merchandise trade is the customs declaration, in
addition to the administrative records supplied by the state oil
company (PEMEX) which are only for crude oil |
Imports of
electricity and natural gas from Canada Exports to
Canada from Canada's import data Exports to
countries other than Canada from the Electronic Export Information (EEI)
through Customs Estimates for
low valued transactions on Imports and Exports generated by Census |
|
Proposed
Adjustment |
|
|
|
Sources: INEGI, Statistics Canada and U.S. Census Bureau
Filers, customs
brokers typically, do make mistakes in reporting values; as a result, customs
agencies have to identify and correct customs filings for errors. These errors
may also be made to commodity classification, which also affect the analysis of
trade asymmetries, as well as to other fields such as quantities, mode of
transportation, etc. If both the exporting and importing customs agencies for
the same transaction use different thresholds for reviewing transactions, then
there may be discrepancies in the numbers reported should one filer make
changes and the other not for the same transaction.
If the importer
subsequently submits an amendment to the original customs filings, where the
importer makes a correction to the original value or HS code filed with the
customs agency, and the exporter submits no amendment, then a discrepancy will
emerge.
This discrepancy
is minimized between Canada and the U.S., as the custodian of the import data
has the final say over the reported value for a transaction. However, the other
country may make changes to other fields in the transaction, including the HS
code, again with implications for trade asymmetries.
Table III-5:
Data validation
|
|
CAN |
MEX |
USA |
|
|
Data are first
subject to / port vs. province of import), and to determine whether
transaction is “in trade” (e.g., repairs excluded) Transactions
over $1 million CDN (and smaller, for agricultural commodities), reviewed
separately, for geography among other things High level
review process, including geography of X or M |
In the
statistical generation process are identified customs operations which are
part of the international merchandise trade, in agreement with the IMTS
recommendations and also some validators are applied to identify
inconsistencies between the fields or values out of range Transactions
over 300 million Mexican pesos (approximately 22.5 million US Dollars) are
analyzed. Considering the historical behavior of the series if an atypical
data is identified, the information is consulted directly with the
enterprises |
Transactions
are edited for quantities, shipping weight, transportation information, duty
(imports), trade act information (imports), and charges (imports). Edit failures
are resolved by analysts. High level
commodity verification review |
|
Proposed
Adjustment |
|
|
|
Sources: INEGI, Statistics Canada and U.S. Census Bureau
One gap in
customs data occurs on the export side where, typically, only one country is
provided, either the country of consignment (the first country to take
ownership of the export) or the country of final destination. Even at that, the
country of final destination may not be known with much certainty.
Table III-6:
Availability of country of destination and country of consignment for exports[25]
|
|
CAN |
MEX |
USA |
|
|
Only Country
of Consignment Available |
Available
information by country destination for exports and by country of origin for
imports. At the same time, records are available by registry purchaser and
seller country |
Imports has
country of export and country of origin. Exports has
country of destination |
|
Proposed
Adjustment |
|
|
|
Sources: INEGI, Statistics Canada and U.S. Census Bureau
One source of
asymmetry is rather simple to tackle: the treatment of U.S. geography. As
mentioned in the previous section, whereas Canada and Mexico treat Guam, Puerto
Rico and the U.S. Virgin Islands as economic territories separate from the
U.S., the U.S. considers them to be part of the U.S. for customs reporting
purposes. For the sake of the homogeneity in the reconciliation process, staff
from the national account and statistical agencies of the three countries agreed
to treat Puerto Rico and the American Virgin Islands as part of the Rest of the
World. However, it is important to note that this approach is only for the
NA-TiVA analysis: it will result in experimental, not official, statistics and
will not change how the statistical agencies of each country consider Puerto
Rico and the American Virgin Islands.
Table III-7:
Treatment of U.S. geography
|
|
CAN |
MEX |
USA |
|
|
U.S. territory does not include
Guam, Puerto Rico and the U.S. Virgin Islands |
The international merchandise trade
statistics considers Puerto Rico and the Virgin Islands as independent
economic territories from the U.S. |
U.S. territory includes Guam, Puerto
Rico and the U.S. Virgin Islands Separate trade between U.S. territories
as non-contiguous trade |
|
Proposed Adjustment |
|
|
Exclude U.S. territories from
bilateral trade data and include them in ROW. |
Sources: INEGI, Statistics Canada and U.S. Census Bureau
According to
table III-8, re-exports as reported by NAFTA countries can explain most of the
asymmetries. However, the country of origin of the re-exports have to be
reported in order to reconcile the data. Unfortunately, re-exports are
unavailable for Mexico, and country of detail is not provided for the U.S.
Country detail, though compiled by Statistics Canada, was not made available
for this exercise for all of the years under consideration. More detail is
presented in table III-8.
Table III-8: Treatment of re-exports
|
|
CAN |
MEX |
USA |
|
|
On CAN export forms, the country
of origin is reported. If this country is different from CAN, its value less
than 1.5 times its value at import, and it remains within the same 6-digit HS
code, then it is a re-export from that country. Otherwise, it is a domestic
export. |
Mexico does not include
re-exports |
We extract a domestic/foreign
indicator on the Electronic Export Information (EEI) provided by the
exporter, no additional information for foreign export country of origin. |
|
Proposed Adjustment |
|
|
|
Sources: INEGI, Statistics Canada and U.S. Census Bureau
There are a
number of bases for valuing trade, the most common one being Free on Board, or
FOB. The valuation refers to marine transport (on inland waterways or at sea),
where the value of the merchandise on board the ship in the port of export
includes the value of the merchandise itself as well as the freight and
insurance up to that point, but nothing beyond. The notion of Free Alongside
Ship (FAS) is similar, although the costs of loading the merchandise onto the
ship and clearing them for export are excluded. The Cost, Insurance and Freight
(CIF) valuation, adds to FOB the costs of insuring and transporting the merchandise
to the port of import.
For commodities
being transported by i) motorway, or by ii) rail and pipeline, the valuations
Free Carrier (FCA) or Delivered at Frontier (DAF), respectively, capture the
cost of delivering the merchandise to the frontier of the exporting country;
they are akin to the concept of FOB.
According to
IMTS (2010), countries should report imports on a CIF basis and exports on an
FOB basis. All three NAFTA partners report both exports and imports on an FOB
basis, though the U.S. makes imports available on a CIF basis as well.
Unfortunately,
the concept of freight, as reported on a customs document, may be different
from that used in reporting customs-based trade data. For example, the Canadian
Border Services Agency reports freight from the starting point of the journey,
sometimes referred to as the point of
direct shipment, up to the destination. The U.S. includes this freight when
reporting its exports to Canada. The U.S. provides with its customs information
the cost of freight from point of direct shipment in Canada to the Canada-U.S.
border crossing, which Statistics Canada includes in the value of its exports.
As a result, when the Canada and the U.S. are reconciling trade data, removing
freight puts both sets of data on an equal footing.
Table III-9: Treatment of freight and insurance
|
|
CAN |
MEX |
USA |
|
|
X and M with U.S. are reported
FOB to the port of exit or to the border crossing. |
Exports and imports are
quantified in FOB basis There is an estimation of CIF
value for total imports |
Exports
and Imports |
|
Proposed Adjustment |
For trade with U.S., remove
freight from point of direct shipment to border crossing for over-land
transportation. |
|
|
Sources: INEGI, Statistics Canada and U.S. Census Bureau
Brokers
continuously make revisions to their previous filings. As corrections
are made to data, they are released according to a schedule. For more recent
months and years in particular, different statistical agencies may be releasing
different vintages of data. For example, Canada may release its revised export
data for the previous year in March of the current year, while the U.S. won’t
release that data until June of the current year.
Table III-10: Release
schedule for revised data
|
|
CAN |
MEX |
USA |
|
|
Revised data
for the previous year (Y-1) released in Jan-Mar of current year, then
quarterly thereafter, including December. Revised
monthly data for Y-2 and Y-3 are available with December release of current
year. |
Final data for
the previous year (Y-1) is published 7 months following the end of the
reference year Revised
monthly data is published 40 days after the close of the reference month. The revision of
the information is carried out on May of each year |
Published
revised data for Y-1, Y-2, and Y-3 annually in June of each year. Publish
notable previous month revisions in our monthly press release |
|
Proposed
Adjustment |
|
|
|
Sources: INEGI, Statistics Canada and U.S. Census Bureau
Furthermore,
revisions can go back years, and amount to hundreds of millions of dollars on
transactions. While these and other revisions to trade numbers are relatively
small, they can take on greater importance if analysis is being done at the
commodity level for which late filing is more prevalent.
Discrepancies
can arise if one country’s revision period goes back further than its trading
partner’s, so that one country can take on corrections in its trade data while
the other country can’t. Here Canada and the U.S. make revisions going back 3
years, although Canada will go back an extra 6 months in history (the
difference between June and December) owing to the staggered release dates.
Table III-11:
Revisions to reported data
|
|
CAN |
MEX |
USA |
|
Period of revision |
Revisions are made to years Y-1,
Y-2 and Y-3, and are reported in December release of the current year. |
Revisions are often made to
years Y-1 to Y-4, the period is according to the information sources updates,
mainly by the state oil company (PEMEX) |
Revisions are made to years Y-1,
Y-2 and Y-3, and are reported in June release of the current year. |
|
Proposed Adjustment |
|
|
|
Sources: INEGI, Statistics Canada and U.S. Census Bureau
Transactions
can, at the importer or exporter’s request, be suppressed if the information is
thought to provide sensitive commercial information on the importer or
exporter. This may be handled in a number of ways: by assigning the
transactions to a single stand-alone HS code for the whole of trade (as Canada
does), or aggregating the transactions to a higher-level HS code.
As a result, the
treatment of suppressed information can cause asymmetries in two ways: if one
is keeping HS commodities within the same family (though at a more aggregate
level) while the other is not; and if only one of the exporter or the importer
asks for the information to be suppressed.
Low-value
transactions also can cause inconsistent data. They may or may not be assigned
to a separate, stand-alone code. Differences among statistical agencies in
where they place this code can lead to asymmetries. Or, different statistical
agencies may have their own value thresholds below which a transaction is
considered to be of low-value; and hence, different valuations of trade by HS
code.
Table III-12:
Treatment of confidential and low-value transactions
|
|
CAN |
MEX |
USA |
|
Treatment of confidential data |
Confidential data are suppressed
by keeping all information except HS code, and reassigning HS code 9901 |
Confidential information is
aggregated into higher level codes |
·
Combine
several 10 digit HS codes into higher level codes to avoid disclosure: recode
the commodity code ·
Suppress
shipping weight and quantities: recode transportation information |
|
Treatment of low-value
transactions |
All transactions below CDN 2.5k
are assigned to code 9901 |
All transactions are assigned
according to their corresponding code |
|
|
Proposed Adjustment |
|
|
|
Sources: INEGI, Statistics Canada and U.S. Census Bureau
Treatment of processing services presents a problem
when reconciling trade data. Processing takes place when value is added to an
import that is subsequently exported. There are no standard thresholds, in IMTS
(2010) for example, separating normal re-exports, where some handling and
transformation can take place, from processed goods.
There exist criteria such as whether the exported good
no longer falls within the same six-digit HS category as the imported good, or
whether the value of the exported good is beyond a certain multiple of the
value when it was first imported for processing.
Processing can lead to trade asymmetries when the
unprocessed good as exported by the first country, is processed by a second
country, that subsequently exports the good at a higher value than it paid for
the import. Clearly the value reported by the final importer will be greater
than that reported by the first exporter.
It is unclear how much of this processing actually
occurs in North America. What evidence there is of Canada-U.S. processing (of
crude oil refining, gold refining and pharmaceuticals, for example) involves an
export whose HS code is different at the six-digit level from the goods that
were imported as inputs to processing. In this case, the asymmetry created by
processing is minor.
Table III-13:
Treatment of processing services
|
|
CAN |
MEX |
USA |
|
|
The capture of
processing activity is not clear across data sources All processing
services remain in merchandise trade. |
The custom
declaration does not allow to identify and record of the processing services They are
included in the international merchandise trade statistics |
|
|
Proposed
Adjustment |
|
|
|
Sources: INEGI, Statistics Canada and U.S. Census Bureau
Table III-14: Attribution of country of control of
importer and exporter
|
|
CAN |
MEX |
USA |
|
|
Business
identifiers for exporters and importers are linked to a business registry,
which provides country of control of business entity. |
There is no
information available that allows to identify the country that controls the
export or import flows |
N/A |
|
Proposed
Adjustment |
|
|
|
Sources: INEGI, Statistics Canada and U.S. Census Bureau
In this section
we take up each of the methodologies adopted bilaterally to reconcile mirror
data. The format is similar to that of
Table III-1, where the exports appear in the first line of the table
and the imports in the last. Unlike
Table III-1, however, the before-last line is not equal to the last
line, owing to trade asymmetries. In the tables that follow, the before-last
line is actually equal to the asymmetry so that, when added to all of the
values above it, it is equal to the last line.
Table III-15: U.S. Exports to Mexico / Mexican Imports
from U.S.
|
Line |
Operation |
Trade type and geography |
|
1 |
Initial |
U.S. exports to Mexico |
|
2 |
Subtract |
U.S. re-exports to Mexico of
non-U.S. goods |
|
3 |
Add |
Mexican imports from Canada of
goods of U.S. origin |
|
4 |
Add |
Mexican imports from non-NAFTA
countries of goods of U.S. origin |
|
5 |
Variance |
Asymmetry |
|
6 |
Final |
Mexican imports from U.S. |
Table III-16: Mexican Exports to U.S. / U.S. Imports from
Mexico
|
Line |
Operation |
Trade type and geography |
|
1 |
Initial |
Mexican exports to the U.S. |
|
2 |
Subtract |
Mexican exports to the U.S. via
Canada |
|
3 |
Subtract |
Mexican export to the U.S. via
non-NAFTA country |
|
4 |
Variance |
Asymmetry |
|
5 |
Final |
U.S. imports from Mexico |
Table III-17: U.S. Exports to Canada / Canadian Imports
from U.S.
|
Line |
Operation |
Trade type and geography |
|
1 |
Initial |
U.S. exports to Canada |
|
2 |
Subtract |
U.S. exports to Canada of goods
originating in Canada. |
|
3 |
Subtract |
U.S. exports to Canada of goods
originating in Mexico |
|
4 |
Subtract |
U.S. exports to Canada of goods
originating in non-NAFTA countries |
|
5 |
Subtract |
Inland freight to U.S.-Canada
border of goods of U.S. origin exports to Canada |
|
6 |
Add |
Canadian imports from Mexico of
goods of U.S. origin |
|
7 |
Add |
Canadian imports from non-NAFTA
countries of goods of U.S. origin |
|
8 |
Variance |
Asymmetry |
|
9 |
Final |
Canadian imports from U.S. |
Table III-18: Canadian Exports to U.S. / U.S. Imports from
Canada
|
Line |
Operation |
Trade type and geography |
|
1 |
Initial |
Canadian exports to U.S. |
|
2 |
Subtract |
Canadian exports to U.S. of
goods not originating in Canada |
|
3 |
Subtract |
Inland freight to Canada-U.S.
border for Canadian exports of Canadian origin |
|
4 |
Variance |
Asymmetry |
|
5 |
Final |
U.S. imports from Canada |
Table III-19:
Canadian Exports to Mexico / Mexican Imports from Canada
|
Line |
Operation |
Trade type and geography |
|
1 |
Initial |
Canadian exports to Mexico (of
Canadian and non-Canadian origin) |
|
2 |
Add |
Mexican imports from U.S. of goods
of Canadian origin |
|
3 |
Add |
Mexican imports from non-NAFTA
countries of goods of Canadian origin |
|
4 |
Variance |
Asymmetry |
|
5 |
Final |
Mexican imports from Canada |
Table III-20:
Mexican Exports to Canada / Canadian Imports from Mexico
|
Line |
Operation |
Trade type and geography |
|
1 |
Initial |
Mexican exports to Canada |
|
2 |
Add |
Canadian imports from U.S. of
goods of Mexican origin |
|
3 |
Add |
Canadian imports from non-NAFTA
countries of goods of Mexican origin |
|
4 |
Variance |
Asymmetry |
|
5 |
Final |
Canadian imports from Mexico |
Gabriel
Medeiros and Jeffrey Young
The North American
TiVA Use table is a three country Use table with an exogenous rest-of-the-world
(ROW) sector. Like all Use tables, it can be subdivided into 3 sections:
intermediate inputs, final uses, and value added. However two of these
sections, notably intermediate inputs and final uses, differ greatly from a
single country Use table.[26]
Table IV-1. Mock NA-TiVA Use Table
|
|
Intermediate
Inputs |
Final
Uses |
||||
|
|
Canada
|
Mexico
|
US |
Canada
|
Mexico
|
US |
|
Canada |
|
|
|
|
|
|
|
Mexico |
|
|
|
|
|
|
|
US |
|
|
|
|
|
|
|
ROW |
|
|
|
|
|
|
|
VA |
|
|
|
|
|
|
The intermediate
inputs section can be further partitioned into the three countries along the
columns, and the three countries plus the ROW along the rows, for a total of
twelve sub-sections. Each of these twelve subsections has the same product
structure. The industry structure is determined by column country, and each country
potentially can have a different industry structure.
The final uses
section is likewise partitioned into three countries along the columns, and
three countries plus the ROW section along the rows, for a total of twelve
sub-sections. Unlike a single country Use table, the final use categories
underlying each country in the North American TiVA table consist of personal
consumption expenditures, business investment and inventory change, government
expenditures and investment, and exports and imports to ROW.
The main diagonal
section intermediate inputs show row country’s intermediate inputs sourced from
itself. This section is further subdivided into purchasing industries and
products purchased. The main diagonal section of final uses shows row country’s
final use purchases sourced from itself. This section is further subdivided
into final use categories and purchased products. This section further includes
exports to the ROW.
The off-diagonal
section of intermediate inputs show row country’s exports purchased by the
column country as intermediate inputs. The exports shown here do not include
exports purchased by final users. This section is further subdivided into
purchasing industries and products purchased. The off-diagonal section of final
uses shows exports of row country to the remaining two countries. The exports
shown here include only those exports purchased as final uses by the column
country. Exports purchased as intermediate inputs are shown in the intermediate
inputs section. This section is further subdivided into final use categories
and purchased products.
The sum of a row
element corresponds to row country’s gross output of a given product. This is
because the row exhausts all possible uses for a country’s production, and it
excludes imports to the row country.
The intermediate
inputs section shows rest-of-the-world exports purchased by the column country
as intermediate inputs. It is further subdivided into purchasing industries and
products. The final uses section shows exports by the ROW purchased by column
country as final uses. In addition, this section also includes overall imports
from the ROW to the three countries, regardless of whether those imports were
used as intermediate inputs or final uses. The imports have the sign opposite
of the exports. The sum of the row elements in the rest of the world row add up
to zero. This is because exports from the ROW to the three countries are
exactly offset by the value of imports of the three countries from the ROW.
The value added row
consists of returns to labor, capital, and government from production. It can
be further subdivided into value added components by producing industry. The
sum of the value added row equals the sum of final uses.
The individual
elements of the columns headed by intermediate use share the same
interpretation as described above. The sum of the column corresponds to gross
output in a given country. This gross output is further subdivided by producing
industry.
The
individual elements of the columns head by final use share the same
interpretation as described above. The sum of all three country final use
columns together equals the sum of the value added row. The sum of a given
country final use column equals personal consumption plus investment and
inventory change plus government consumption and investment plus net exports to
the rest of the world.
For simplicity,
transactions are taken to meant a cell value in the use table. For intermediate
inputs and final uses, they can also be understood as an exchange where a good
or service leaves and establishment.
Use tables
transactions are commonly valued using three broad approaches: purchaser
prices, producer prices, and basic prices. Purchaser prices and producer prices
are closely related, and vary not in total, but in composition. Transactions
valued at purchaser prices assign to a given transaction the full value of what
purchasers paid, inclusive of any unit taxes and distributive services required
to acquire the good or service. So for example, in purchaser prices
distributive services are not separately identified, but included in the value
of the merchandise purchased. Producer prices in contrast value transactions
based on what producers receive from the purchaser. In producer prices, the
value of merchandise transactions exclude distribute services, which are
identified as being purchased in a separate transaction by the purchaser.
Basic prices differ
from purchaser and producer prices in total, but share similarities with
producer prices in composition. Basic price transactions are producer price
transactions, but altered so that they exclude any tax, and include any
subsidy, on each unit sold as a consequence of that unit’s sale or production.
Generally speaking,
the way transactions are valued does not change between a single country and a
multi-country table. The exception to this is imports. In a single country
table, the basic price of imports is the total cost incurred in bringing the
good or service to the domestic port. In a sense, the domestic port is
considered the producer of the good or service. Any distributive services
required to bring a good or service to the domestic port is part of the basic
value of that import In a multi-country table, however, the basic price of
imports will depend on the source of those imports. For imports from countries
that are exogenous to the table, the valuation will mirror the single country
valuation of imports. For imports from
those countries that are endogenous to the table, the basic value of imports
will separately identify the distribute services required to transport the good
to the domestic port from the value accrued to the merchandise itself.
The distinction
between imports from countries endogenous as opposed to exogenous remains when
considering producer prices, which again separately identify distributive
services from the value of merchandise. In purchaser prices, however, there is
no difference in valuation based on the source of imports, since in purchaser
prices distributive services are included in the value of the merchandise
transactions.
Diagram VI-1. Import valuation
Basic price - multi country
(foreign country, foreign factory)
plus:
distributive services and taxes from foreign factory to foreign port
=
Foreign port value of imports (foreign country, foreign port).
plus:
distributive services and insurance from foreign port to domestic port
= Domestic port value of imports
(domestic country, domestic port). This is equivalent to a single country basic
price valuation of imports.
There is no
difference in the value added transactions between producer and purchaser price
valuations. For both, value added is equal to industry output in producer
prices, less intermediate inputs in either producer or purchaser prices. Value
added in basic prices is equal to industry output in basic prices, less
intermediate inputs in either producer or purchaser prices.
In a make and use
framework, both the output and the intermediate inputs need to be valued in the
same basis in order to compute input-output tables. Of the three broad
valuation approaches discussed earlier in this section, basic prices are
generally used in TiVA analysis. If the NATIVA takes this approach, the end
goal for this project becomes generating both a Make table in basic prices, and
a Use table where intermediate transactions are in basic prices.
A consequence of
having intermediate inputs in basic prices, while still maintaining identities
between production and purchases, the Use table requires that Final Use transactions
also be valued in basic prices. Basic price final uses differs in total from
National Accounts GDP estimates in that they exclude unit taxes and include
unit subsidies on each good or service sold.
In order to maintain
production and purchase identities, Value Added transactions have a novel
valuation. These value added transactions are valued as basic price value added
plus the difference between producer and basic price intermediate inputs.
Regional TiVA Use
Tables are assembled by country column. Looking at Table 1 as an example,
Canadian data, coupled with reconciled exports, will be used to create data for
the Canada column. Likewise, Mexico and US data will each be used, coupled with
reconciled export data, to create data for the Mexico and US columns
respectively. This applies to both intermediate
inputs and final uses.
A consequence of
this is that the product structure embedded in the rows of the Use table needs
to be harmonized across the different countries in order to build a NaTIVA
table. Without this harmonization of
products, the column countries pieces do not assemble together. However,
because each column country is assembled roughly independently of one another
(once harmonization of trade data occurs), each country’s industries and final
use categories need not be harmonized in order to assemble a NaTIVA table. Harmonizing
the industry structure may aid cross country comparisons, but it is not
required in order to assemble the NaTiVA Use Table. The assembly of these
tables is discussed in depth in the next section.
Assemble, for each
of the three endogenous countries in the NA-TIVA model:
D: Domestic Intermediate Inputs in Basic
Prices
Matrix of products
purchased by industries as inputs to production sourced from domestic
producers.
Fd: Domestic Final Uses in Basic Prices
Matrix of products
purchased by final users sourced from domestic producers.
I: Unreconciled Imported Intermediate
Inputs in Basic Prices.
Matrix of products
purchased by industries as inputs to production sourced from foreign producers.
Fi: Unreconciled Imported Final Uses in
Basic Prices
Matrix of products
purchased by final users source from foreign producers.
V: Value Added
Matrix of Value
Added components by industry. This matrix is valued such that for each
industry, D + I + V is equal to basic price output for that industry. Conceptually,
Value Added in this framework in equal to basic price Value Added plus the
difference between producer and basic price intermediate inputs.
Bx: Bilateral Exports Reconciled in Basic
Prices
Vectors of product
exports from endogenous country to endogenous country, reconciled so that
corresponding imports from partner country equal these exports.
These starting
points are unrealistic because trade data reconciliation will not occur at
basic prices. There are also conceptual differences between the reconciled
trade data and the national accounts trade data. Furthermore, the difference
between imports in basic prices for a single country as opposed to a
multi-country table that were referenced in section 2.3 has been elided. In
addition, source data limitations that may prevent countries from submitting
the above data. These considerations will be addressed later in this document.
Given these starting
points, the first step is to partition out the unreconciled Imported
Intermediate Inputs in Basic Prices, I, and the Unreconciled Imported
Final Uses in Basic Prices, Fi, to the different countries in the model
and the rest-of-the-world (ROW) category.
Absent any
additional source data, the common approach is to parcel out I
proportionately based on the share of reconciled imports to overall imports. So
for example, if country A imports 100 of a product in total, and reconciled
imports assign 10 of that product total to country B, then 10% of the purchases
in both I and Fi for that particular product are assigned to
country B. Repeating this process for each product and country pair allows us
to parse out I and Fi to their foreign sources.
At the end of this
process, for example, the data in I and Fi for the US has been
parceled into I_Mexico, the US intermediate input transactions sourced
from Mexico, Fi_Mexico, the US final use transactions sourced from
Mexico, as well as I_Canada and Fi_Canada. The Intermediate
Inputs sourced from the ROW, as well as the final uses sourced from the ROW can
be calculated residually. Continuing the example, I_ROW, the US
intermediate input transactions sourced from the ROW, can be calculated as I
- I_Mexico - I_Canada. Likewise, Fi_ROW can be calculated as Fi -
Fi_Mexico - Fi_Canada. Calculating
the imports sourced from the ROW residually preserves the National Accounts
import totals, while utilizing the reconciled bilateral trade estimates.With
imports fully partitioned and in agreement with National Accounts totals, what
remains is to adjust exports to ROW so that export totals also agree with
National Accounts totals. This adjustment can also be calculated residually as
product exports totals less reconciled bilateral product export totals. This
adjustment is included in the ROW exports found in section F.[27]
Table IV-2. Example: Partitioning I and
Fi, coupled with Domestically Sourced D, F, and V
|
|
Intermediate
Inputs |
Final
Uses |
|
|
US
|
US |
|
Canada
|
I_Canada |
Fi_Canada |
|
Mexico |
I_Mexico |
Fi_Mexico |
|
US |
D |
F |
|
ROW |
I_ROW |
Fi_ROW |
|
VA |
V |
|
Once this process is
completed, we can assemble the various partitions of I and Fi, as
well as sections D, F, and V into a format resembling Table IV-2
above. The various Table IV-2 formats from each country are then further
assembled into the multi-country NaTiVA Use table format found in Table VI-1.
The process outlined
in Section 4.1 is predicated on the reconciliation of bilateral trade data
occurring at Basic prices. The trade data however will not be reconciled at
Basic prices, but instead likely reconciled at Freight on Board or Foreign Port
Value valuations. This valuation is akin to a producer price, but assuming that
the foreign port is the producer. In
this valuation, the distributive services and insurance associated with
transporting the good from the foreign port to the domestic port are identified
separately from the merchandise itself. The distributive services and taxes
related to transporting the good from the foreign factory to the foreign port
are embedded in the value of merchandise imports/exports. It is these
distributive services related to shipment from the foreign factory to the
foreign port that need to be addressed here.
Ideally, countries
would provide, in addition to the basic price exports specified in 4.1,
distributional service and tax matrices that link basic price exports to
purchaser price exports. If these are not available, the matrices from a
neighboring country can be used as proxies to provide rates to partition
distributive services from the export value.[28]
This topic was first
discussed in section 2.1, and is related to the topic discussed in section 4.2
below. In a single country model, the basic price valuation of imports treats
the domestic port as the producer of the good. In a multi-country model, for
those countries endogenous to the model, the basic price valuation of imports
treats the foreign factory as the producer of the good. The difference between
these two concepts includes both the insurance and freight required to ship the
good from the foreign port to the domestic port, as well as the distributive
services required to take the good from the foreign factory to the foreign
port.
The two stages of
adjustments, foreign factory to foreign port, and foreign port to domestic
port, are best dealt with separately. This is because data for the adjustment
from foreign port to domestic port generally resides with the importing
country, while data for the adjustment from foreign factory to foreign port
generally resides with the exporting country. Thus before partitioning the
unreconciled import matrix I, two adjustments should be made, one to the
unreconciled import matrix, and one related to the reconciled bilateral export
data.
Prior to the
partition of the unreconciled import matrices I and Fi, the
insurance and freight required for transport from the foreign port to the
domestic port needs to be excised from the value of merchandise imports. Corresponding
adjustments are made to imports of insurance and freight products to offset the
changes in merchandise import values. The value of imports purchased by each
industry and final use category should remain unchanged, but the composition
should differ, with merchandise imports lowered by the amount of insurance and
freight adjusted.
With the adjustments
outlined above, the unreconciled import matrices I and Fi are
essentially at a foreign port or freight on board valuation. As discussed in
section 4.2, it is at this valuation that the export data will be reconciled. It
is at this valuation that the reconciled bilateral trade data will be used to
compute shares to partition the import matrices I and Fi as
discussed in section 4.1. The logic here is that the data being used to
partition the matrix should have a similar valuation to the data in the matrix
itself. After the matrices I and Fi are partitioned into
endogenous country tables and the ROW tables, then adjustments to the
endogenous country tables should be made to covert their valuation from a
freight on board or foreign port value to a multi-country basic price
valuation.
These adjustments
are made using the distributive service and tax rate matrices from section 4.2.
The rates from section 4.2 are used to excise distributive services and taxes
from merchandise imports. The distributive services excised are offset as
imports of distributive services. The taxes excised are offset, but not in
imports, but in the Value Added of the purchasing industry.[29]
There are two
datasets required for the adjustments outlined in section 4.3: one related to
adjustments from foreign port value to multi-country basic prices, and one
related to adjustments of foreign port value to domestic port value. The data
required for the adjustment from foreign port value to multi-country basic
prices is the same as outlined in section 4.2.1. Insurance and freight charges
related to shipping data from foreign ports to domestic ports are required for
the second adjustments. Countries either provide these freight and insurance
charges by product imported. In the absence of this data, rates of such charges
from neighboring country can be used to estimate these values.
The harmonized trade
data undergoes a number of adjustments, besides the valuation adjustments
described in 4.2, in the process of being incorporated into Use tables. Since
these adjustments are a source of discrepancy between the reconciled bilateral
trade data and the Use table trade data, these adjustments need to be
separately identified. Note that these adjustments include both the adjustments
made by the exporting country, and the adjustments made by the importing country.
These adjustments, as well as the adjustments resulting from the trade
reconciliation process, are outlined in Diagram IV-2. Diagram 2 shows how each
of these adjustments helps bridge various datasets.
Diagram IV-2. Example: Bridge Between Bilateral Trade
Datasets between Mexico and the US.
Imports to the US from Mexico,
National Accounts basis
less: Conceptual
adjustments made by the US on imports
= Imports to the US from Mexico,
Harmonized Trade Basis
less:
Reconciliation adjustments on imports
= Reconciled bilateral trade
data, Harmonized Trade Basis
plus:
Reconciliation adjustments on exports
= Exports from Mexico to the US,
Harmonized Trade Basis
plus: Conceptual
adjustments made by Mexico on exports
= Exports from Mexico to the US,
National Accounts basis.
The process for
computing the NATiVA Use table outlined in section 4.1 assumes that the only
differences between the bilateral trade data on a National Accounts basis are
the reconciliation adjustments.[30] Section
4.1 does not account for the conceptual adjustments needed to bridge the
harmonized trade data and each country’s respective national accounts trade data.
The fundamental
problem, if we continue the example in Diagram 2, is that the trade data in the
NATiVA Use table cannot be simultaneously consistent with both the Imports to
the US from Mexico, as reported by the US, and the exports from Mexico to the
US, as reported by Mexico. Adjusting the reconciled harmonized trade data to
the US National Accounts concept results in one set of numbers, and adjusting
the reconciled harmonized trade data to the Mexican National Accounts concept
results in another set of numbers. The proposed solution is to pick one
concept, and where necessary add adjustment records so that accounting identities
hold.
The import matrices I
and Fi from each country are the foundational elements in the
process outlined in section 4.1. It is by partitioning these tables that the
bulk of the data needed for the multi-country use table is generated. Retaining
I and Fi in total,
as well as partitions of
those matrices, implies that the bilateral trade data presented in the NATiVA
Use table is largely on a National Accounts basis from the importing country.
If
we consider what this implies by column, each column element is on the same
National Accounts basis, and thus the column sum should equal that country’s
corresponding gross output. However, the data for each row element is not in
the same basis. Thus in order for the row sum to equal that country’s gross
output, a vector of adjustments records by product need to be inserted in each
row to offset any conceptual differences. These adjustment records are best
shown as separate from any other records for clarity, and reside as a separate
column in final uses.
Table IV-3. Conceptual Basis for each Row Element of the
NaTIVA and Adjustment Column, Sample for Canada
|
|
Intermediate
Inputs |
Final
Uses |
|||||
|
|
Canada
|
Mexico
|
US |
Canada
|
Mexico
|
US |
Trade
Adjustments |
|
Canada |
|
On
Mexico National Accounts basis |
On US
National Accounts basis |
*Includes
reconciling adjustments |
On Mexico
National Accounts basis |
On US
National Accounts basis |
Conceptual Differences in
Bilateral trade |
The purpose of these
adjustment records is to ensure that the row sum of the NATiVA table equals
gross output for the corresponding country. For the example outlined in table IV-3,
and following the terminology from Diagram 2, these Trade Adjustments will
equal the conceptual adjustment made by Canada on its exports to Mexico, plus
the Conceptual adjustments made by Canada on its exports to the US, less the
conceptual adjustments made by Mexico on its imports from Canada, less the conceptual
adjustments made by the US on its imports from Canada.
In addition to
including this Trade Adjustment column in the final uses section of the table,
one further change is required to the process outlined in sections 4.1 and 4.3.
Section 4.1 outlines how import matrices I and Fi are partitioned
using bilateral import shares relative to total imports. Section 4.3 outlines
how adjustments need to be made when calculating bilateral import shares due to
valuation differences. The purpose of the adjustments discussed in 4.3 was to
ensure all data was as similar as possible. Given that section 4.4 outlines
further conceptual differences, these further conceptual differences need to be
accounted for prior to calculating the shares used to partition the import
matrices.
Ideally for each
bilateral trade pair, each country will present the set of conceptual
adjustments needed to bridge the harmonized trade data to their national
accounts concepts. If this is not available, the next best solution is the set
of conceptual adjustments needed to bridge the total balance of trade. The
total could then be apportioned to bilateral trade based on shares. If this
data is not available, then the total conceptual difference can be calculated
residually as gross output less estimated intermediate inputs and final uses.
If import matrices
are not available, then they can be estimated based on import totals and a
single country use table in basic prices. This involves apportioning imports
based on shares of purchases relative to domestic supply. The underlying logic
behind this process is that absent any additional information, shares of
overall import purchases by industry and final use category should match
overall shares of purchases relative to the total supply available for
purchase.
Domestic supply is
calculated by product as equal to gross output, less exports, less imports,
less inventory change. Purchase of each product by various industries and final
use categories (excluding exports, imports, and inventory change) is drawn
directly from Use table values. Import totals by product to be apportioned are
also drawn directly from Use table values.4.5.2 Use Table Data not available in
Basic Prices
Table IV-4. Additivity of Basic Price,
Distributive Service Matrices, and Unit Taxes less Subsidies Matrix
|
|
Intermediate
Inputs |
Final
Uses |
|
Basic
Price excluding Margins |
|
|
|
Retail
Margins |
|
|
|
Wholesale
Margins |
|
|
|
Transportation
Margins |
|
|
|
Unit
Taxes less Subsidies on Production |
|
|
|
VA |
|
|
Suppose for example
that a country can provide the Use table only in purchaser prices. Then a
series of margin matrices need to be estimated that convert the entire Use
table from purchaser prices into basic prices. The number of such margin
matrices may vary, depending on the level of detail available on the production
of various types of distributive services, as well availability of data on unit
taxes on production and unit subsidies. Conceptually these margin matrices will
encompass retail margins, wholesale margins, transportation margins, as well as
a matrix of unit taxes less subsidies.
Table IV-4 outlines
the various matrices necessary to bridge basic prices and purchaser prices. These
tables can be estimated based on a balancing process - such as a simple RAS
algorithm. Row total for the various matrices can be drawn from a supply or
make table in basic prices, and from the Use table for Value Added. Column
totals are drawn from the purchaser price Use table. Initial values for each
cell and each matrix can be estimated using similar matrices from other
countries.
Ross Hallren
and Heather Wickramarachi
Inter-Country Input-Output tables (ICIOs) map out production
the linkages across industries and between countries. These data form the
informational basis for simulation and econometric models used to investigate
the impact of policy changes with both direct and indirect effects. These
indirect effects are the secondary, tertiary, etc impacts of policy changes.
Only by understanding and quantifying the connections within an economic
system, can analysts try to estimate the indirect effects, which in many cases are
larger than the direct impacts of policy changes. We review the use of ICIO
data in several common applications: trade, trade-in-value added, and labor. We
highlight the gains in insight resulting from utilizing ICIO data, versus
information that ignores and or fails to capture the international
cross-industry connections.
Despite its limitations, the available ICIO data allow for
inquiry in a number of relevant policy areas: analysis of global bilateral
trade imbalances in gross and value-added terms; the costs and benefits of
trade protectionism, country of origin rules, and trade dispute resolution;
trade, growth, and employment; pollution production and consumption; and global
impacts of regional disasters and economic crises (OECD). The NA-TiVA project
aims to produce a detailed 106 industry database for 2005, 2012, and 2013. The
database will sort industries by NAICS 3 digit classifications, with some 4
digit NAICS industry breakouts. This database will have more detail than the
OECD’s ICIO tables and cover more recent years. The data will allow analysts to
all of policy areas above, except pollution production and consumption because
the NA-TiVA database will not include greenhouse gases.
Within the realm of trade policy analysis, two factors,
rising trade volumes as a share of GDP and increased internationalization of
production chains, have increased the need for data collection that captures
the architecture of global value chains and specifically identifies where value
is added and who consumes it (Feenstra, 1998). Vertical specialization of
production chains, the use of imported intermediate inputs to produce export
goods, accounted for 30% of the growth of OECD countries’ exports from 1970-1990
(Hummels, et al., 2001). Despite the increase in gross exports, the domestic
value added content in exports fell by 10 percentage points worldwide, 20
percentage points in manufacturing, from 1970-2009, due primarily to declines
in trade frictions (Johnson and Noguera, 2016).
Given these changes in global value chains architectures,
gross trade data can paint a different picture about the economic connections
between countries. For example, gross bilateral trade balances frequently
diverge from value-added bilateral trade balances (Johnson and Nogueara, 2012;
OECD TiVA Database, 2016). Also, gross trade data cannot capture the cumulative
costs of trade barriers accrued along the global value chain, and these
cumulative tariffs are often significantly larger than import weighted nominal
tariff rates (Rouzet and Miroudot, 2013). This is particularly meaningful with
respect to non-tariff barriers. Their nominal impact may be small, but their
cumulative effective ad-valorem equivalent may be quite large.
The impact of trade on labor markets is another area that
can be more fully addressed by using TiVA type data. Linking jobs data to TiVA
indicators can illuminate the share of employment embodied in exports, as well
as highlight the extent to which jobs and wages supported by exports are
impacted by linkages between sectors. And by decomposing the value of imports
or exports into the contribution of each economy, we can begin to understand
where jobs are being created.
Several studies have looked at the relationship between
global value chains and employment. A recent assessment of global value chains
on jobs and productivity by the OECD shows that a large share of employment in
OECD and partner countries relies on foreign demand and that this share has
increased since 1995 (OECD, 2102). Further, TiVA statistics allow us to
understand the jobs embodied in exports, specifically the industry of origin,
and the authors find that the share of employment in exports is significantly
higher when indirect jobs, predominantly in the service sector, are taken into
account. Additional analysis of employment and exports through TiVA type data
include decomposing jobs embodied in gross exports by partner country,
decomposing jobs by skill level (the author finds that in all countries, except
Denmark, there is a shift towards higher skill jobs in exports), and
decomposition based on business function (R&D, engineering, marketing,
production).
Timmer et al. (2014) use the World Input-Output Database
(WIOD) to estimate the number of jobs directly and indirectly related to the
production of final manufacturing goods. Jiang and Milberg (2013) decompose the
labor content of a country’s trade into five components (imports, exports,
export content in imports, import content of exports, and the intermediate
content of exports)[32]
to capture the labor effects of GVCs. Using the WIOD, the authors are able to
compute the employment created in each of the five components in OECD and
partner countries from 1995-2009. They find that the demand for final goods
generated 538 million jobs, while GVC related trade generated 88 million.[33]
Expanding this literature, Cali et al. (2016) create a labor content of exports
database, which comprises data on the labor value added and the job content of
exports, to decompose the contribution of jobs and wages to exports through
direct and indirect components.
TiVA type data can also influence how we think about
competitiveness. Typically, competitiveness is measured by shares in the world
export market, but this does not take into account intermediate inputs and is
thus becoming a less informative measure. The now ubiquitous IPod example
highlights that while a country (China) may have a large share of the export
market, its value added may be small. Thus countries that are considered to be
most competitive in traditional terms, are often less competitive in value
added terms (Ceglowski, 2015). In this sense, it will be important to study the
conditions that make a country to pass through low value added activities to
the higher ones by considering that developed countries focus their presence in
high value added activities while developing countries usually are doing lower
value added activities (Gereffi & Fernandez-Stark 2016).
Several studies have focused on competitiveness and trade in
value added. Timmer et al. (2013) measures the competitiveness of EU industries
by their GVC income,[34]
which takes into account the value added of both foreign and domestic final
demand. They find that gross exports overestimate competitiveness in industries
dependent on imports of intermediate goods. In an assessment of employment and
wages in these industries, they find that in most European countries a rise in
jobs related to GVCs has not necessarily translated into a rise in real wages.
Kiyota et al. (2016) assesses the competitiveness of
industries within Asia, from 1995-2011, also measuring competitiveness in terms
of GVC income. Specifically, they examine the effect changes in production of
final goods have on skill demand. They find that manufacturing competitiveness
is increasing in three countries: China, India, and Indonesia, while decreasing
in Japan, South Korea, and Taiwan. In contrast to Timmer et al. (2013), they
find that a rise in jobs related to GVCs is correlated with a rise in real
income.
While a large share of trade is intra-firm trade, with
parent companies exporting and importing to and from foreign affiliates
alongside investment, quantifying the direct and indirect effects of foreign
direct investment on GVCs is only just now picking up steam. Being able to
integrate FDI statistics with TiVA indicators would allow researchers to
understand just how much domestic value added is being generated by domestic
firms, versus foreign-owned firms.
Finally, Barrios et al. (2011) and Javorcik (2004) analyze
the spillovers in the horizontal and vertical linkages in the GVCs. Additionally,
they investigate how these changes in the patterns of trade can lead to an
economic and social upgrading, provided adequate policies that enforce the
development in the developing countries (Gereffi & Fernandez-Stark, 2016;
Lee & Gereffi, 2015).
Ahmad,
Nadim and Jennifer Ribarsky. 2014. “Trade in Value Added, Jobs and Investment.”
Paper prepared for the IARIW 33rd General Conference. doi:
10.2139/ssrn.2981581
Barrios,
Salvador, Holger Gorg, and Eric Strobl. 2011. “Spillovers Through Backward
Linkages from Multinationals: Measurement Matters!” European Economic Review. Vol. 55(6). https://www.sciencedirect.com/science/article/pii/S001429211000098X.
Cali,
Massimiliano, et. al. 2016. “The Labor Content of Exports Database.” World Bank
Working Paper WPS7615. https://documents.worldbank.org/curated/en/751801468185943607/pdf/WPS7615.pdf.
Ceglowski,
Janet. 2015. “Assessing Export Competitiveness through the Lens of Value
Added.” The World Economy. Doi:
10.1111/twec.12362
Daudin,
Guillaume, Christine Rifflart, and Danielle Schweisguth. 2011. “Who Produces
for whom in the World Economy?” Canadian Journal of Economics. doi:10.1111/j.1540-5982.2011.01679.x
Degain,
Christophe and Andreas Maurer. 2015. “Implications of Global Value Chains for
Trade Statistics and Trade Policy.” In Uncovering
Value Added in Trade: New Approaches to Analyzing Global Value Chains.
World Scientific Publishing Co.
De
La Cruz, Justino, Robert Koopman, Zhi Wang, and Shang-Jin Wei. 2011.
“Estimating Foreign Value-added in Mexico’s Manufacturing Exports.” USITC
Office of Economics Working Paper No. 2011-04A. httpss://www.usitc.gov/publications/332/EC201104A.pdf.
Feenstra,
Robert. 1998. “Integration of Trade and Disintegration of Production in the
Global Economy. The Journal of Economic Perspectives. Vol. 12, No. 4. https://www.jstor.org/stable/2646893.
Foreign
Affairs and International Trade Canada. 2011. Global Value Chains: Impacts and Implications. Minister of Public
Works and Government Services Canada.
Gereffi,
Gary, and Katrina Fernandez-Stark. 2016. Global
Value Chain Analysis: A Primer, Second Edition. Duke University Center on
Globalization, Governance & Competitiveness. https://www.cggc.duke.edu/pdfs/Duke_CGGC_Global_Value_Chain_GVC_Analysis_Primer_2nd_Ed_2016.pdf.
Hummels,
David, Jun Ishii, and Kei-Mu Yi. 2001. “The Nature and Growth of Vertical
Specialization in World Trade.” Journal
of International Economics. 54(1).
Javorcik,
Beata Smarzynska. 2004. "Does Foreign Direct Investment Increase the
Productivity of Domestic Firms? In Search of Spillovers Through Backward
Linkages." American Economic Review.
94(3). httpss://www.aeaweb.org/articles?id=10.1257/0002828041464605.
Jiang,
Xiao, and William Milberg. 2013. “Capturing the Jobs from Globalization: Trade
and Employment in Global Value Chains.” Working Paper. www.capturingthegains.org/pdf/ctg-wp-2013-30.pdf.
Johnson,
Robert. 2014. “Five Facts about Value-Added Exports and Implications for
Macroeconomics and Trade Research.” Journal
of Economic Perspectives. 28(2).
Johnson,
Robert, and Guillermo Noguera. 2012. “Accounting for Intermediates: Production
Sharing and Trade in Value Added.” Journal
of International Eocnomics. 86(2).
Jones,
R.W. and Henryk Kierzkowski. 1988. “The Role of Services in Production and
International Trade: A Theoretical Framework.” RCER Working Papers. httpss://econpapers.repec.org/paper/rocrocher/145.htm
Kiyota,
Kozo, Keita Oikawa, and Katsuhiro Yoshioka. 2016. “The Global Value Chain and
the Competitiveness of Asian Countries.” https://voxeu.org/article/global-value-chains-and-competitiveness-asian-countries.
Koopman,
Robert, William Powers, Zhi Wang, and Shang-Jin Wei. 2010. “Give Credit Where
Credit is Due.” NBER Working Paper 16426, September. www.nber.org/papers/w16426.
Koopman,
Robert, Zhi Wang, and Shang-Jin Wei. 2014. “Tracing Value-Added and Double
Counting in Gross Exports.” American
Economic Review. 104(2).
Lee,
Joonkoo, and Gary Gereffi. 2015. “Global Value Chains, Rising Power Firms and
Economic and Social Upgrading.” Emerald Insight. httpss://dukespace.lib.duke.edu/dspace/bitstream/handle/10161/11610/Lee-Gereffi-CPoIB-2015-GVCRPFirms.pdf;sequence=4.
Lewis,
Logan. 2013. “Trade in Value-added.” IFDP
Notes. Board of Governors of the Federal Reserve System. httpss://www.federalreserve.gov/econresdata/notes/ifdp-notes/2013/trade-in-value-added-20131203.html
OECD.
2013. Interconnected Economies:
Benefitting from Global Value Chains. OECD Publishing. https://dx.doi.org/10.1787/9789264189560-en
Rouzet,
Dorothee, and Sebastian Miroudot. 2013. “The Cumulative Impact of Trade
Barriers Along the Value Chain: An Empirical Assessment using the OECD
Inter-Country Input-Output Model.” Working Paper. httpss://www.gtap.agecon.purdue.edu/resources/download/6602.pdf.
Timmer,
Marcel, Abdul Azeez Erumban, Bart Los, Robert Stehrer, and Gaaitzen J. de
Vries. 2014. “Slicing Up Global Value Chains.” Journal of Economic
Perspectives. Vol. 28, No. 2. httpss://www.aeaweb.org/articles?id=10.1257/jep.28.2.99.
Timmer,
Marcel, Bart Los, Robert Stehrer, and Gaaitzen J. de Vries. 2013.
“Fragmentation, Incomes and Jobs. An Analysis of European Competitiveness.” Economic Policy. 28(76).
Yi,
Kei-Mu. 2003. “Can Vertical Specialization Explain the Growth of World Trade?” Journal of Political Economy. Vol. 111,
No. 1. https://www.jstor.org/stable/10.1086/344805
[1] The author would like to acknowledge significant
input from Nadim Ahmad, Fabienne Fortanier (OECD), and Jianqin Yuan (China
State Information Center) during the two-month onsite training and
collaboration at the OECD Headquarters in Paris from January-March 2017,
especially in the overarching methodology framework and three flow charts.
[2] Modified from Nadim Ahmad’s “Creating
Global Input-output tables,” 2017.
[3] Assuming exports to ROW are all for
final demand.
[4] Modified from Nadim Ahmad’s “Creating
Global Input-output tables,” 2017.
[5] Basic prices
[6] Note: that for both FDKi
and FMKi, separate columns for each final demand
category are typically also available.
[7] Note: for simplicity, no re-exports are
assumed in this exposition.
[8] Note: it means there are no asymmetries.
[9] Note: because intermediate consumption
and gross output are measured at basic prices, the derived measure of
value-added shown above, for ease of exposition, therefore includes taxes paid
and subsidies received on any intermediate consumption.
[10] The United States reports
exports on free alongside (FAS) value basis, and imports at custom value, plus
information on freight and insurance. Canada reports both exports and imports
on free on board, or FOB basis. Mexico reports exports at FOB basis while
imports on cost, freight, and insurance, or CIF basis, with an adjustment at
total so it’s FOB.
[11] Section III provides more detailed information on reconciling the asymmetries in bilateral merchandise trade statistics in the three NA countries.
[12] BPM is published by IMF, providing
guidance to IMF member countries on the compilation of balance of payments and
international investment position data. It was first published in 1948, and has
gone through several revisions since. The latest revision, BPM6, was released
in 2009, to reflect the changes introduced in the System of National Accounts
2008 (SNA2008). BPM6 proposes 12 major services categories. Source: IMF.
[13] EBOPS, the further breakdown of major
BMP services categories, is introduced by the Manual on Statistics of
International Trade in Services (MSITS). MSITS is published by the Interagency
Task Force on Statistics of International Trade in Services (TFSITS) under the
United Nations Statistical Commission, with representatives from various
international organizations and leading economies in the world. The first
edition of MSITS was released in 2002, and the latest revision was published in
2010.Thus, there are two versions of EBOPS: EBOPS 2002 and EBOPS 2010. Source:
the United Nation Trade Statistics Branch.
[14] U.S. reported services trade statistics
with Canada and Mexico don’t include manufacturing services; construction; and
person, cultural, and recreational services.
[15]https://www.banxico.org.mx/SieInternet/consultarDirectorioInternetAction.do?sector=1&idCuadro=CA410&accion=consultarCuadroAnalitico&locale=en. However, Banco de Mexico foes not display information for the following on its website: charges for the use of intellectual property, telecommunications, and maintenance and repair services.
[16] UNSD, International Merchandise Trade
Statistics, Compilers Manual, Rev. 1, 2013.
[17] IMF, Balance
of Payments and International Investment Position Manual, sixth edition (BPM6),
2009.
[18] The basic price is “the amount
receivable by the producer from the purchaser for a unit of a good or service
produced as output minus any tax payable, and plus any subsidy receivable, on
that unit as a consequence of its production or sale; it excludes any transport
charges invoiced separately by the producer.”
The
producer’s price is “the amount receivable by the producer from the purchaser
for a unit of a good or service produced as output minus any VAT, or similar
deductible tax, invoiced to the purchaser; it excludes any transport charges
invoiced separately by the producer.”
The
purchaser’s price is “the amount paid by the purchaser, excluding any
deductible VAT or similar deductible tax, in order to take delivery of a unit
of a good or service at the time and place required by the purchaser; the
purchaser’s price of a good includes any transport charges paid separately by
the purchaser to take delivery at the required time and place.”
Source:
OECD, “Glossary of Statistical Terms”
[19] It should be stressed that countries may not
be able to offer information with a high degree of granularity due to
confidentiality, statistical infrastructure or some other restrictions.
[20] Supply-use tables balance the supply
(imports and production) and use (intermediate use, personal expenditures,
investment, government expenditures and exports) of commodities in the economy.
In particular, they describe how value-added is generated for various
commodities or within certain sectors of the economy.
[21] Here and in the text that
follows, concepts and definitions are drawn from the United Nations 2010
publication International Merchandise Trade Statistics: Concepts and
Definitions IMTS (2010) for short).
[22] In-transit
goods, since they are transiting free of duty, are subject to regulations
governing the access and temporary storage of the container or the vehicle
carrying the commodity. In the Mexican case, the goods in transit are not
included in the Merchandise Trade Statistics of Mexico.
[23] U.S. does not identify re-exports by country
of origin, including those from Mexico.
[24] Mexico does not include re-exports in any flow.
[25] This information is for analysis purposes only.
[26] Refer to Section II for additional
discussion on this topic.
[27] Calculating ROW export and imports residually can result in values with the wrong sign. For example, ROW imports can be positive if bilateral imports by product exceed import totals by product. Likewise, ROW exports can be negative if bilateral exports by product exceed export totals by product. This is a low probability event in the NA-TiVA.
[28] If a country can only provide purchaser
price Use table data, then distributive services and tax matrices tables need to be estimated for the entire
economy, not just exports.
[29] Recall that the valuation of Value Added in the multi-country framework where intermediate inputs and output are in basic prices is equal to basic price value added plus the difference between producer price and basic price intermediate inputs. Thus the value added includes all the unit taxes paid on intermediate input transactions.
[30] Since the ROW exports and imports are
computing residually, the reconciliation adjustments are embedded in the
ROW. The assumption implicit in this is
that the reconciliation adjustments reflect a mischaracterization of either the
source or destination in the trade data.
[31] It is important to remember that TiVA
statistics are experimental statistics. While TiVA statistics are essential for
understanding the economic relationships between countries and industries,
policymakers should use TiVA information with traditional, official statistics.
[32] The latter three are considered GVC related
trade by the authors.
[33] The countries with the largest GVC related
trade labor demand are Germany, the United States, China, the Netherlands, and
France.
[34] The value added of industries in
producing the final good